引言
从清末官督商办到民国时期的官僚资本,从封建商帮到家族企业,近代以来,旧中国的企业经历了封建经济、资本经济形态。新中国成立后,又实行计划经济, 改革开放以来,建立了有中国特色的社会主义市场经济,经历了发展路径的不断修正与完善。时至今日,中国的经济已经屹立于世界前列,企业也迎来了一次又一次的并购浪潮。但是,在愈加活跃的企业并购活动中,控股股东的自利性行为却给企业的发展与股东权益的保护蒙上了一层阴影。[1]在股权高度集中且缺乏有效内外部治理的制度环境下,控股股东有足够的动机和力量来侵蚀上市公司的财产,攫取中小股东的利益,进而降低投资者投资积极性,减损公司绩效和价值。Johnson等学者的研究证明,控股股东严重的利益输送是导致20世纪末亚洲金融危机的重要原因[2],Bertrand等则进一步指出,利益输送可能通过扭曲会计信息来影响企业集团的利润率及金融市场的发展,进而降低社会经济的透明度,[3]最终严重损害资本市场的资源配置功能并影响整个经济的发展。从我国的情况来看,自四川五粮液利益输送问题引起普遍关注之后,[4]控股股东的利益输送事件屡见不鲜,给我国上市公司的发展和中小股东的保护带来了诸多障碍和难题。然而,立法上的空白、嘈杂与执法中的静默却难以阻遏控股股东利益输送的隧道挖掘。[5]
值得注意的是,在利益输送的隧道阻遏中,法律的不完备性日益显现[6],仅仅通过私法诉讼的方式已经难以有效阻遏控股股东的自利性并购,而建立更具主动性、灵活性的证券监管机制或将对转型期的中国证券市场大有裨益。因此,面对形式与手段日益多样化的控股股东自利性并购,我们亦应该以“分而治之”的思路进行综合考量,以全景式的治理思路完善利益输送阻遏的法律构架。具体而言,该法律构架应该包含三个维度的内容,亦即在进一步体系化、规范化私法性的企业并购法律法规、明确控股股东的信义义务和法律责任的同时,及时构建有效的行政监管法律体系与自律监管体制,合理配置证监会和证交所的监管权力,加强对上市公司治理结构的有效引导和社会公众媒体的监督,最终促进我国企业并购与市场经济的平稳持续与健康发展。
一、 公司并购中利益输送的现象和分类
(一)控股股东在企业并购中的利益输送
自Berle和Means在《现代公司和私有财产》一书中确立了公司所有和公司经营分离原则以来,实现股东会中心主义向董事会中心主义的转换便一度成为了法学界的重要任务,[7]减缩股东会权利、强化董事会职权、促进公司高效与合理运营成为很多国家与地区公司立法的重要目标。即便我国商事法律并未充分体现出董事会中心主义或股东会中心主义的倾向,但所有权与经营权的分离亦成为了我国立法的原则[8]。然而,自20世纪末以来的大量研究已经证明了世界上相当数量国家公司的股权不是分散的而是相当集中的,如La Porta、Lopez-de-Silanes和Shleifer通过对27个富裕国家各自最大的20家上市公司股权结构研究表明,有很大一部分大企业存在控股股东,Claessens、Djankov和Lang在研究了东亚国家和地区2980个公开交易公司的最终控制类型后发现,超过2/3的东亚公司都由单一的大股东所控制,Faccio和 Lang对13个西欧国家的5232家公司股权结构的观察亦表明,欧洲大陆国家的股权也是普遍高度集中的[9]。在此,且不论股权分散程度并不代表管理层控制权的增加,单就股权结构来看,现代公司中很大一部分依旧是被少数大股东所控制。特别是在我国从计划经济向市场经济转轨的初期,84%的上市公司被政府直接或间接控制着,其中,8.5%的公司被政府直接控制,75.6%的公司则由国家通过金字塔形控股方式间接控制[10]。自股权分置改革启动之后,虽然其正在逐步改善着上市公司的治理与发展模式,但目前依旧存在着国有股对上市公司的相当控制权。截至2008年,在深沪两市上市交易的1626家样本公司中,实际控制人为国有性质的为981家,占样本总数的60.33%。更为值得关注的是,在这1626家样本公司中,前五大股东持股比例之和在50%以上的占样本总数的54.30%,而第一大股东处于绝对控制地位(超过50%)的上市公司比例高达20.97%。也就是说,中国的上市公司依旧处于“一股独大”的超强控制下[11]。
在这样的股权结构下,公司的股东大会、董事会、监事会、独立董事等所有的内部治理机制都处于控股股东的绝对控制之下,特别是内部监督机制,更有可能沦为控股股东的牵线木偶以至侵害行为合法化的外衣。控股股东在与其它股东分享公司共有收益的同时,其自身对企业的控制权往往使得控制权的私利(Private Benefits of Control)变得可能。也就是说,控股股东可以排他性地获得其它中小股东所无法分享的利益[12],包括货币性收益与非货币性收益,前者通常指控股股东通过移转公司资产所获得的收益,如以自我交易下的独断的价格转让资产、资源转移及股权稀释等,后者则指控股股东在经营过程中获得的精神愉悦、荣誉等[13]。正是因为控制权的自利性可能,控股股东往往会将小股东的利益转移到自己的手中。在诸多对公司控制权私利水平的研究中,尽管测量方法、样本和数据各有侧重[14],但都在相当程度上证明了控股股东的控制权私利处于较高的水平,或达到18% [15]。其中,上市公司控股股东的货币性的利益输送行为,具体表现为占用上市公司资金、利用上市公司担保、与上市公司进行关联交易、倾向性股利分配等诸多形式。
在企业并购的实践中,控股股东可以凭借其强大的表决权或影响力,借助企业兼并、产权交易、公司收购、资产重组、企业改组、公司合并、购买股权或资产等多种名义来完成对自己有利,而对其它中小股东、上市公司没有利益,甚至有害的自利性并购。藉此,中小股东、上市公司的利益往往被转移到控股股东手中,并购仅仅成为了控股股东进行自利的手段和媒介[16]。有研究标明,当我国上市公司在无“扭亏”和“保配”动机时,所进行并购的重组大都具有很强的“掏空动机”。[17]事实上,控股股东通过关联的资产、股权并购来实现利益输送已经屡见不鲜,这一方面自然与我国企业并购的迅速发展密切相关,另一方面则是因为法律制度的滞后性和执法的困难性无法有效阻遏利益输送行为。特别是伴随着我国加入WTO与企业的快速成长,企业并购已经呈现出了愈加强劲的趋势,无论是在并购的规模、数量,还是在并购的层次、交易方式和战略选择上,都呈现出了许多新的特点,而目前的立法和执法却都对利益输送的遏制捉襟见肘。值得注意的是,上市公司控股股东所进行的资产、股权并购,相较于普通商品关联交易而言,所涉股权和资产的评估方式、评估时间、信息披露时间等对于该交易影响甚大,又因往往涉及到战略性的调整和巨额的资金流动,其对二级市场的冲击也是普通商品交易所无法企及的,再加之利益输送的种类极为繁多,因此,我们有必要对企业并购中的利益输送作专门研究和类型化梳理。
(二)控股股东自利性并购的方式与表征
在企业并购中,并购的必要性和公允性往往在相当程度上决定了企业的未来走向,甚至生死存亡。然而,无论是何种形式、内容的自利性并购都需要面对法律的最终评价。因此,从控股股东的自利性并购的法律形式和表征上来讲,无非涉及合法性和关联性两个主要标准,[18]我们可以藉此作如下分类以窥探自利性并购的法律制度难题。
从控股股东的自利性并购的形式合法性上来看,首先可以分成形式合法的自利性并购与形式非法的自利性并购。形式不合法的自利性并购是指形式上亦不具备合法性要件的并购,其因未履行相应的法律程序和要求而导致了直接违法。随着我国证券法律与监管的不断细致,这种公开的违法性的自利性并购正在逐渐减少或隐蔽化。形式合法的自利性并购乃指控股股东通过形式上遵守相关法律法规、部门规章等规定而进行的并购,其将利益输送的隧道隐蔽化,使得形式上具有合法性的并购。进一步来说,根据并购是否具有形式关联性,我们可以将控股股东形式合法的自利性并购分为形式关联型并购和形式非关联性并购。事实上,控股股东利用自身的控制权而进行的并购中,一部分表现为关联并购,即上市公司的控股股东将其所控制企业的资产或股权高价卖给上市公司,或者将上市公司的优质资产、股权低价卖给控股股东所控制的企业,两者都可通过现金购买或置换的方式完成;另一部分则表现为通过形式上将关联并购非关联化而进行的自利性并购,如串谋第三方企业而进行的形式上的非关联并购。在这两种形式的自利性并购中,形式关联的自利性并购是比较容易能够观察到的形态,亦是本文所关注的重点,而形式非关联的并购因其隐蔽性的特点暂难作有益评论。[19]因此,为了进一步明晰形式关联自利性并购的特点和表征,我们将其再大致分为股权型和资产型两种情形:[20]
从股权型的利益输送方式来看,上市公司高价收购控股股东或其控制公司的股权,或者上市公司贱卖其控股公司的股权,成为上市公司控股股东利益输送的常见形式。举例而言,2011年,ST方源公司(600656)发布《收购股权关联交易公告》,拟由全资子公司珠海信实企业管理咨询有限公司收购上海震宇实业有限公司所持江苏金泰天创汽车销售有限公司54%股权,ST方源实际控制人余蒂妮系上海震宇关联方,交易金额2656.45 万元。然而,此次拟并购的金泰天创近年经营业绩不佳、资产质量较差,ST方源在自身面临严重债务危机的情况下动用巨资收购该项股权,其合理回报性及投资安全性均存在重大不确定性,而且公司确认该关联交易公允的依据也被认为不够充分,最终因广东省证监局的介入才作罢。[21]另一方面,股权置换方式下的利益输送亦是多见,如2009年,安徽古井贡酒股份有限公司(000596)第五届董事会第九次会议审议通过了《公司以持有的安徽瑞福祥食品有限公司100%股权与安徽古井集团有限责任公司持有的上海古井金豪酒店管理有限公司100%股权进行置换的议案》,拟与控股股东进行股权置换。但是,古井贡酒拟置换的金豪酒店状况却不容乐观,截至2008年8月,金豪酒店的资产负债率为75.45%,净资产收益率仅为0.74%,而且古井贡酒还需用现金支付1470.02万元的差价。然而,在这样不利的交易条件下,该并购还是得到了董事会的全票通过。[22]
从资产型的利益输送来看,资产型的利益输送是指上市公司高价收购控股股东及其控制企业的劣质资产[23],或者将上市公司优质资产低价卖给控股股东及其控制的企业,或者进行其他非公允的资产置换活动。举例来说,2006年12月5日,大商股份宣称拟以5.0257亿收购大商集团下的大连商场的房产, 而该房产原以租赁的形式使用,归大连国土资源和房屋局所有,但后却转让给大商集团,并有了此次南辕北辙的收购,为了集团的利益而侵害了大商股份上市公司的利益,涉嫌严重的利益输送[24]。再早一些,春兰集团将春兰制冷技术研究所和泰州春兰空调厂以8.22亿元转让给了春兰股份(以高价将企业集团视为包袱的空调产业资产接下来)的案例,[25]五粮液股份将所属塑胶瓶盖厂全部资产与五粮液酒厂酿酒生产车间资产进行置换的案例等,[26]皆是如此。因此,我们可以用下图来明确地对控股股东的自利性并购进行分类:

综上,上市公司中形式非法的控股股东自利性并购因为其外在的表征,一般情况下并不能堂而皇之地进行,总会借助某种合法化的外衣来将利益输送形式合法化,隐蔽利益输送隧道。事实上,我们当然也很难在上市公司大量的并购行为中轻易地发现利益输送的痕迹,不管是形式关联的自利性并购,还是形式不关联的自利性并购,其在法律程序上几乎难有可直接指责的地方。但是,用再严密的网去捕鱼也总会有漏网之鱼,比如在上文ST方源拟收购金泰的案例中,可以看到作为公司实际控制人的余蒂妮因关联回避并未参加投票,而公司董事会还是以八票赞成通过了如此对ST境况中公司极为不利的提案,独立董事也同意了此次收购。因此,在意图进行利益输送的情形下,公司形式上的表决与治理机制似难阻挡控股股东的自利性并购。实际上,在很多其它案例中,我们也可以注意到这种现象,即便是控股股东在股东大会的表决中进行了表决回避,利益输送仍然有可能存在。再举例来说,亿阳信通于2008年与其控股股东亿阳集团签订股权收购协议书,收购亿阳集团持有的长江三桥公司10%的股权,而长江三桥集团经营状况并不理想,连续三年亏损且与亿阳主业并不相关,但最后的评估增值率却高达887.9%,后虽然经非关联股东审议通过,但市场仍质疑亿阳信通控股股东以合法形式掩盖本次关联交易中的利益输送问题[28]。那么,在形式上合法履行决议程序和相关规范要求的企业并购中,为什么还会出现屡见不鲜的控股股东自利性并购?唯有将控股股东自利性并购的相关规范抽丝剥茧般地解剖,才能找到阻遏控股股东自利性并购利益输送的根本所在。
二、 对于遏制利益输送的法律法规有效性之评估
(一)控股股东自利性并购的法律治理背景
在利益输送的隧道遏制中,其中所涉及的无非是形式合法的利益输送与形式非法的利益输送。因此,在进行原因解构之前,有必要对目前已有的涉及控股股东自利性利益输送的主要法律、法规、部门规章和自律性规定进行分析和归类,进而为厘清自利性并购的法律难题有所铺垫。
在目前上市公司与证券市场不断发展的情况下,堂而皇之的形式违法的自利性并购已经日渐隐秘化,而且多个国家的案例生动地表明,当大陆法系国家的公司内部人通过表面合法的交易方式,如在形式上正确遵循了决策程序来侵害外部投资者权益时,法官往往不会追究其责任[29]。在上述诸多控股股东自利性并购而实现利益输送的案例中,大多都形式合法地履行了上述的法律规定,也按照各种信息披露要求进行了一定的披露。控股股东作为理性经济人的逐利性自不待言,但法律制度上的漏洞为控股股东的自利性并购提供了可能。事实上,在控股股东自利性并购的产生、披露和交易的过程中,纸面上的法律责任缺漏与监管上的不力给控股股东利益输送提供了可乘之机。具体来说,存在着信息披露与资产评估失范、公司内部治理机制不足及违规责任与有效监管机制欠缺三方面的原因。
(二)信息披露与资产评估失范
就控股股东自利性的并购而言,从外表上来看,往往伴随着信息披露不充分以及资产、股权评估价格不符合资产质量的现象。一方面,从信息披露来看,有效的并购信息披露是中小股东了解公司决策动向的重要手段,也是社会对上市公司监督的直接方法。正如Louis D.Brandeis所论,“公开原则被高举为医治社会和企业弊病的良药,犹如阳光乃最佳之消毒剂,亦犹如电灯乃最有效之警察一般”[30],因此,信息披露的缜密程度将在极大程度上遏制控股股东的自利性行为。然而,从目前的上市公司控股股东自利性并购的信息披露来说,虽然其在不断地完善,但因为信息披露的明了性和法律责任追求机制的不完善性等,对控股股东的自利性并购产生了遮蔽。上市公司关联交易信息披露情况时,只有40%的上市公司不仅有明确的关联交易原则,还对所发生的关联交易的对象、与上市公司的关系、交易价格和定价政策进行了详细的说明,剩余60%的公司对关联交易的描述含糊其辞,甚至遮遮掩掩[31]。举例而言,2011年亚盛集团拟收购实际控制人旗下的一家子公司,然而其关联公告只用了寥寥数语介绍其注册资本、总资产和净资产数据,而对其净利润、近来经营情况等核心细节,亚盛集团在公告中均表示了“沉默”[32],事后亦难觅证监机构处罚的信息。此外,在目前中国证券市场的环境下,由于合格机构投资者的不足,目前公众散户的投资比例较高,披露繁复、专业的评估信息报告,对一般公众来说往往难以理解,亦增强了利益输送的隐蔽性。
另一方面,在达到一定金额的股权、资产并购中,由于评估的规范性不足,同一份资产运用不同的评估方法有时相差甚大,加上评估机构的行业规范程度和职业素质水平不够,交易价格有时匪夷所思,往往成为控股股东的合谋者。比如, *ST得亨(600699)披露重组中,持有*ST得亨21.83%股权的控股股东均胜集团将向*ST得亨注入旗下汽车零部件资产,溢价2.45倍,该资产评估中由于按收益法来评估而非资产法,且其估价理由与定价毫无关系,因此被认为明显高估了该劣质资产的价值[33]。再如,在华电能源的案例中,决定用自有资金购买公司控股股东所持三家公司的股权,其中两家公司的均增值率达146.72%,三项资产的挂牌价合计11.7亿元,而华电能源2009年亏损7.55亿元,公司的货币资金仅有14.78亿元,利益输送嫌疑巨大。[34]在其它诸多案例中,往往可以看到股权、资产评估溢价严重,但却都因有评估机构出具的报告而隐蔽了利益输送的嫌疑,使得评估这一外部监督机制失效。
(三)公司内部治理机制不足
为了保护中小股东的合法利益与防范大股东、董事、高管等权利滥用,我国对上市公司内部治理机制有诸多规范性的要求,如《上市公司治理准则》、《上市公司股东大会规则》、《关于在上市公司建立独立董事制度的指导意见》及大量信息披露等规范。但是,虽然公司治理结构都在形式上设置了内部监督体制,如股东会的关联股东回避表决、董事会关联董事回避表决、监事会监督、独立董事监督、第三方评估等,但事实上都难以有效发挥作用。公司的董事会、监事会、独立董事往往都直接或间接受到控股股东的控制,第三方的评估机构委任也受到控股股东的控制,监事会、独立董事在制度移植的过程中便有着其天然的不足[35],并非十分高效的监督机制。
那么,股东大会的关联表决回避制度是否能充分发挥作用? 在华电能源的案例中,可以看到华电能源的控股股东华电集团回避了表决,但是最终股东大会还是通过了高价收购的决议,令人匪夷所思。但仔细观察,可以发现其第二大股东黑龙江辰能投资集团有限责任公司为国有控股的公司、第三大股东中国电力财务有限公司为国家电网控股、第四大股东为控股股东华电集团旗下公司,而华电集团本身为国有法人,受国资委控制。在这样的情况下,即便控股股东进行了关联回避,但是亦能够因为对其它大股东影响来实现决议的通过。值得注意的是,在很多情况下,当第二大股东持股比例较高时,往往是第一大股东的合谋者,协助第一大股东进行利益输送,特别是在中国第一大股东与第二大股东同质性较强的情况下更是如此[36]。加之,目前上市公司交叉持股、金字塔结构繁复,关联关系复杂难辨。即便在控股股东自利性并购的事项中,与其它股东不存在合谋利益,但亦可能通过第三方(如政府)来施加压力,或者达成其它的利益补偿条件。因此,公司内部的制衡机制,无论是董事会、监事会、独立董事,还是第三方评估机构的委任都往往掣肘于控股股东,而股东大会在目前我国的股权结构下,国家直接或间接的持股使控股股东的自利性并购更加容易。即便是在民营企业, 控股股东与其他大股东之间的幕后关系亦使得股东大会的关联回避表决效果大打折扣。
(四)违规责任与有效监管机制欠缺
在公司实际运作中,控股股东往往可以通过各种手段操纵董事会,使董事会成为自己的傀儡,但我国法律却少有涉及控股股东的责任[37]。对于没有法律制裁与责任的规范,违规者总会肆无忌惮,可以说,控股股东自利性并购法律责任的缺位、司法与执法难题是导致其利益输送的根本性原因。从法律责任的承担上来讲,刑事处罚是最具有威慑力的,《刑法》第169条规定了背信损害上市公司利益罪,对控股股东违反忠实义务、以明显不公平的条件,提供或者接受资金、商品、服务或者其他资产等造成公司损失的情况予以刑事处罚,对于低价折股、出售国有资产、出具虚假财务报表等行为亦有规定,但因为刑法的高昂成本和公安机关在经济领域内比较有限的执法资源,难以对一般的利益输送行为有效地进行侦破和施以刑罚。在刑事处罚成本高昂的情况下,民事责任无疑是制约控股股东自利性并购的最有利方法。然而,从目前《公司法》的规定来看[38],对上市公司的控股股东自利性并购责任并未具体规定,仅仅概括性地规定不得滥用权利及赔偿责任并未有任何成效。从实务的角度观察,涉及第20条、第21条等控股股东责任的案例中,多为有限责任公司纠纷,极少牵扯上市公司的控股股东。从《证券法》上来看,在控股股东的自利性并购方面,法律仅对信息披露中的虚假陈述的民事责任作出了细致规定,但却以行政、刑事裁决的前置程序为条件,而且从目前的实际运行来看,亦是困难重重。[39]在其它法律法规、部门规章中,亦少见明确的控股股东自利性并购中的民事赔偿责任,仅有一些非常笼统的概括性规定。
另一方面,有效监管体制的缺位是导致目前控股股东自利性并购的重要原因。追究行政责任本是规范上市公司控股股东自利性并购的有效途径,但目前证券监管部门缺乏对控股股东有效监管的手段,形成了监管上的“死角”,对控股股东的约束力十分有限,又加之国有控股股东的大量存在,难免无能为力[40]。比如在《证券法》中,第193 条对于控股股东的信息披露责任和第214条收购上市公司中,规定了控股股东自利性并购中的责任,但其行政处罚仅为责令改正、 警告和最高30万的处罚,证交所的自律性规定更是捉襟见肘,仅有通报批评、公开谴责的处罚手段,对违法行为需报证监会处罚,可见,控股股东的行政责任极为有限。在这样的情况下,证券服务机构的行为失范,进一步使得控股股东的外部监督机制沦为空谈。
更为值得关注的是,目前我们证券市场的监管以中国证监会为主导,而各种自律组织如证券交易所、证券业协会的监管作用还尚待提高,导致证券监管中过多权责和事项集中于证监会,证监会也不得不疲于应付,而且在多年来的证券监管实践中,低成本的责任导致违法行为也往往屡禁不止。有学者实证分析了1993年到2005年证监会及其分支机构发现和处理违规公司造假行为所需的时间,统计结果显示平均为35个月[41],在差不多此周期内,上市公司重复违规率达到44.74%,可见处罚的威慑力亦存在不足[42]。随着我国上市公司的不断发展和关联交易的不断增加,我国目前上市公司监管的机构设置和执法能力,与大量而繁复的控股股东自利性并购并不相称。仅从上文提到的诸多控股股东涉嫌利益输送的案例来看,我们只能看到广东证监局对ST方源的股权收购进行了现场检查,并提出了整改意见,其它如亚盛、华电能源等涉嫌利益输送的并购都少见监管机构的身影。控股股东的关联性自利并购理应成为上市公司监管的重要目标,而从目前的法律法规和规章来看,却少有对控股股东自利性并购的具体规范和法律责任。因此,在目前证券监管尚存局限的情况下,这并不利于我国上市公司的健康发展和中小股东的权益保护,最终或将导致“劣币驱逐良币” 的“柠檬市场” 的形成。[43]
三、利益输送隧道阻遏的全景法律构架
控股股东利益输送一直是经济学所关注的重点问题,但是,经济学视野下的利益输送更多的还是一种阐释性的现状说明,而非具体、有针对性的法律制度构建。依据法与金融学者 LLSV的研究,企业的控制权和外部投资者的权利实际上都是由法律和司法在塑造和保护,而这种保护程度和水平的差异可以很好地解释国与国之间在资本市场发展规模上的差异。也就是说,当股东投票权和债权人重组和清偿权利能够被规制者和法庭很好地执行时,投资者就会更乐意向公司投资,市场规模也会不断扩大[44],反之则不利于资本市场的发展。因此,我们在寻求控股股东自利性并购下的利益输送阻遏工具时,应该以法律制度作为最终选择并着重把握以下原则:
第一,要采取“分而治之”的思路,但不能在某个方面留下“短板”。总体而言,遏制利益输送的法律拓扑结构会包含以下元素: 公司治理相关的法律法规、关于披露义务方面的法律法规、税法方面的规定、保护债权人利益方面的法律法规。这里需要注意的是,不同的法律制度在阻遏不同类型的利益输送时功效不同,比如在遏制资产型利益输送时,独立董事的审查是比较有效的武器,而信息披露相关规定对于遏制资产型利益输送却捉襟见肘;在遏制现金流型利益输送时,公司法对于通过转移定价实现的利益输送可能就束手无策。因而,在遏制不同类型的利益输送时,需要采取不同的法律手段。另一方面,对于利益输送者而言,要实现利益输送的最终目的可能有多种路径,在资本逐利动机的驱使下,控股股东肯定会对于不同的利益输送模式进行筛选,从中挑选出能够以较低成本、高效地实现利益输送的模式。由此可见,遏制利益输送的整体思路应是分而治之,但是不能出现“短板”。因为,只要有一个“短板”存在,控股股东就会选择将利益输送设计成为该“短板”所在框架下的模式,从而使得遏制利益输送的诸多努力功亏一篑。
第二,阻遏利益输送当中,由于不同国家的禀赋不同,构建利益输送阻遏机制中也需量体裁衣、遵循路径依赖,充分考虑我国不同机构的制度能力(Institutional Capacity)。比如,通过加强董事的信义义务方面的规定来阻遏一部分利益输送的确可能是一条有效途径,但是这对一国法院法官的业务水平有非常高的要求,而我国在这方面却相对欠缺和单薄,恐一时难以承受。特别值得关注的是,波斯纳法官曾经提出在发展中国家,投资在制度建设上可能比投资在培训高素质的法官上有更高的投资回报率,因为法官素质的提高不是一朝一夕的,而制度构建是可以相对高效完成的[45]。不仅如此,随着工业化、信息化进程中的社会经济关系日益复杂,耗时冗长与僵硬的司法途径已经难以有效应对证券市场的瞬息万变,再加之法律边界的开放性、语言的模糊性、惩罚的不确定性、司法裁判的被动性以及法律创设和解释的局限性等,都使得法律不完备性的瓶颈之困日渐凸显。事实上,在对控股股东利益输送进行隧道阻遏时,剩余立法权和执法权的合理配置将是阻遏利益输送的有效工具,特别是证券监管体制的强化或能有效补充司法救济的不足,亦即借助证券监管的主动性和低成本性来监督市场主体的行为,如通过控制市场进入、监督市场活动、开展调查和进行行政处罚等来有效阻吓利益输送。[46]因此,在我国适当提高证券监管机构的权力可能是一条比较经济高效的路径[47]。
第三,协调公平和可预期性方面的紧张关系及调动非制度因素。La Porta等人发现大陆法系国家和英美法系国家之间对于利益输送方面很大的差别,即大陆法系的国家很少去考量一个交易的整体上是否对于小股东公平这个方面的问题,而英美法系的国家会在这方面作深入的考察。很明显,大陆法系国家的可预期性较强,而英美法系国家的公平性较高。当然,公平的实现也不是没有成本的。相反,公平的实现是以牺牲可预期性和占用大量司法资源为代价的。因此,对于公平和可预期性需要进行很好的协调和平衡。除此之外,对利益输送的阻遏需要充分整合各种力量。因此,除了正式制度外,还要充分调动非正式制度。比如营造透明的环境,让利益输送都暴露在阳光下,再如充分利用内部人保护声誉的动机等等。
(一)维度一:利益输送的司法之治
在法律不完备的情况下,尽管证券监管更具执法的主动性和灵活性,但是其个案处罚的权威性和威慑力远不如私法救济,如信息披露只是一种手段,监管的职权和处罚的力度需要得到法律的授权并且裁决往往不具有终局性,而真正起到威慑作用的还是高额的民事赔偿责任。因此,完善公司及其它商事法律,给予中小股东足够的司法救济是实现利益输送阻遏的最终防线。从完善控股股东责任或保护二级市场投资者的角度,可考虑从以下两个方面进行完善:
一方面,明确控股股东的法律责任。一般来说,完善上市公司控股股东责任有两种主要的路径选择,一是控股股东为自然人且担任公司董事、高级管理人员的情形,二是控股股东为法人或自然人不担任董事、高级管理人员的情形。针对第一种情形,虽然我国《公司法》在董事信义义务方面还是面临很大的挑战,如体制上的困境、法律制度内生的缺陷、法律适用中的瓶颈等,[48]但是,从目前的《公司法》第148-150条的规定和司法判例来看,董事和高级管理人员的忠实义务和勤勉义务已经初见实效,这对于在控股股东兼任董事或管理人员的情形下,遏制其利益输送行为便增加了一道法律防线。当然,作为董事的控股股东信义义务仍有待于进一步加强,特别需要明确其信义义务的具体内容、判断标准、责任承担方式和程度等。针对控股股东为法人或自然人不兼任董事、高级管理人员的情形,《公司法》控股股东信义义务的完善将是最佳选择,这在《上市公司治理准则》第19条中已有提及。[49]事实上,由于控股股东对公司的实际控制地位,控股股东通过资本多数决享有了“正当的”对中小股东实际上类似于“权力”的绝对“权利”,控股股东的单方面行为将直接影响中小股东的合法权益[50],Shleifer和Vishny亦在1997年的研究中指出公司控股股东和小股东之间存在代理问题[51]。回溯国外立法和判例,早在1919年美国便开始逐步将董事的信义义务适用到控股股东责任上[52],随后的Kahn v.Lynch Communication System.Inc.案则进一步明确了控股股东利益冲突交易的整体公平审查标准。在此案中,公司控股股东意欲与公司进行一项关联并购,在经过几轮磋商后,独立委员会却慑于控股股东的威胁而批准了此次并购,继而导致其它股东的不满。在其后的法庭审理中,法院认为公司与控股股东之间的并购因为控股股东的潜在巨大影响和独立董事独立性的不确定,不应该适用商业判断规则,而应该以整体公平标准审查,以维护其它股东的合法权利[53]。此后,日臻完善的控股股东信义义务为阻遏其利益输送行为不断产生着积极的作用。因此,上市公司控股股东信义义务中忠诚义务的确立是防范自利性并购的有效途径,控股股东在关联并购中应忠实于上市公司与其他中小股东的利益,不得利用其控制权或影响力高价收购其旗下企业的资产、股权,也不得贱卖上市公司控制的优质股权、资产给其控制的企业,否则应该承担相应的民事损害赔偿责任以至刑事责任。当然,在具体的控股股东违信责任构建中,应该进一步明确控股股东责任认定标准[54]、举证责任分配方案和民事赔偿标准,[55]董事和高级管理人员的违信责任体制或可成为构建控股股东信义义务体系的良好参照,最终以民事责任惩罚的合理设置来威慑控股股东的自利性并购。
另一方面,明确中小股东追究控股股东责任的相应诉权。没有诉权的权利并不能为权利人提供实在的救济,仅是一只没有牙齿的老虎。在控股股东利益输送的隧道阻遏中,明确了控股股东的信义义务以后,则需要对中小股东的诉权进一步明确。我国《公司法》第20条、第21条概括规定了控股股东的责任,第152条和第153条也相应规定了股东的直接诉讼和派生诉讼的权利。随着控股股东信义义务的明确,股东对此的诉权也应该进行相应的设置。控股股东自利性并购所侵害的不仅有公司的利益,亦有其它中小股东的利益[56],因此,股东也可以为此提起直接诉讼和派生诉讼,维护上市公司和中小股东的权利。尽管目前我国一股独大的局面下,众多零散的普通股民没有足够能力来追究控股股东的信义义务,但是随着我国股权分置的改革,不同性质的第二大股东及其他大股东的引入,将使追究控股股东违信责任成为可能并有效威慑其自利性并购。当然,针对虚假陈述作为控股股东实现自利性并购隐蔽手段的问题,可从诉讼权利的配置上来对其进行阻遏,集团诉讼的引入或有益借鉴将对威慑控股股东的自利性行为大有裨益。我国目前《民事诉讼法》仅在第54条、第55条和《关于适用〈中华人民共和国民事诉讼法〉若干问题的意见》规定了人数众多的共同诉讼制度,《最高人民法院关于审理证券市场因虚假陈述引发的民事赔偿案件的若干规定》也明确了共同诉讼的诉讼方式,但一直没有认可集团诉讼制度,使得虚假陈述的法律追责效果变得比较有限。在证券市场的特殊环境下,单独诉讼对广大中小股东来说成本巨大且缺乏足够的动力,对司法机关而言也是一种资源的浪费,而代表人诉讼同样面临限制重重、程序效益低下、代表人权利受限等诸多困难。因此,在一定程度上引入集团诉讼制度或者宽缓目前共同诉讼的条件将有利于克服中小股东单独诉讼的巨额成本[57],同时“明示退出,默示参加”的一般集团诉讼原理的确立,亦可克服“搭便车”的现象,并给控股股东以强大的法律责任威慑。
(二)维度二:利益输送的证券监管阻遏
利益输送活动的隐蔽性和诉讼专业性使得中小股东的私法救济成本高昂,一般法院也往往囿于上市公司活动的专业性而难以驾驭,如2001年9月,最高人民法院发出了《关于涉证券民事赔偿案件暂不予受理的通知》,拒绝受理内幕交易、欺诈等证券案件。随着控股股东自利性并购的日益隐蔽化,司法救济的不完备性日益显现,难以有效保护中小股东和上市公司的合法利益。虽然利益输送的司法救济在权威性与终局性上有优势,加之没有目前行政处罚固定的处罚数额上限的束缚,理应成为威慑控股股东自利性并购的最强防线。但是,也正如前文所述,证券监管的行政手段和自律规范因为其规则制定的灵活性、执法的主动性和惩罚成本的相对低廉性,应当在控股股东利益输送的隧道阻遏中扮演更为重要的角色,其作用主要体现在合理设置证券监管体制和明确信息披露主体、证券服务主体的行政责任两个方面。
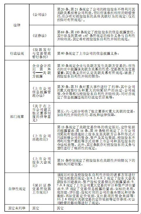
一方面,合理设置证券监管体制,实现政府监管与行业自律规范相协调。2006年生效的《证券法》第10章“证券监督管理机构”用了十个条文对我国证券业监管机构的职责、权力、监督程序和监管人员的职业操守等事项作了相应的规定,从其权能上来看可谓无所不包。但在实际运行中,繁杂的证券市场和上市公司治理情况已经使得证监会分身无术,威慑效果也比较有限,究其原因便在于目前证券监管体制的不合理。哈耶克讲,“我们应当学到了足够多的东西,以避免用扼杀个人互动的自生自发秩序的方式去摧毁我们的文明,要避免这一点,我们就必须否弃这样一种幻想,即我们能够经由刻意的思考而创造人类的未来。”[58]他强调了秩序形成的自发性。同样,在证券市场的秩序形成中,自发性的秩序建构同样具有积极的市场作用,具体到证券监管来说,即强调证劵交易所和证券业协会的自律性。控股股东的自利性并购主要涉及对上市公司信息披露和公司治理两个方面,在法律法规、部门规章中,证监会、证交所和证券业协会的主要分工如下:

从中可以看到,对于控股股东的自利性并购主要是证监会和证交所的任务,又主要体现在信息披露和公司治理监管两个层面上。仔细观察法律条文,可以清晰的看到证监会和证交所任务在信息披露监管方面任务的重叠[59],从上市公司信息披露的规则制定到具体监督和处罚,事无巨细。然而,事实上我们也提到,证监会的执法效率和威慑力由于其资源的有限而难以达到预想的效果。在这种情况下,倘若还将对信息披露预防和治理成本相对低廉的证交所搁置一边,证监会其它重要职能的执法将有所折扣。因此,就信息披露来讲,把监管上市公司信息披露这种专业化和技术性很强的职责,不恰当地给予了不能胜任的证监会承担,显然是不合适的。因此,特别是控股股东自利性并购披露的临时报告中,更应该让证券交易所承担更多的责任和职权[60],以降低监管的成本和效率。同时,从上市公司的治理和检查层面,可以看到在目前上市公司治理并不规范的情况下,证监会及其派出机构的监督检查是十分必要的,而证交所的上报责任也为证监会的监管提供了有利的帮助,如在上文ST方源涉嫌利益输送中,便是因为广东证监局的现场检查才阻遏了控股股东的自利性并购。因此,从证券监管的体系上来看,为了阻遏控股股东自利性并购,证券交易所应该对临时报告和信息披露规则制定予以更多的关注和审查,这可以充分地发挥证交所一线监督的作用,制定细致的上市公司信息披露规则并审慎地监督信息披露行为,当发现违法行为时候应该报证监会处罚。另一方面,证监会则应该更专注于行政处罚和上市公司治理结构的引导,将比较有限的执法资源用于处罚违法行为及威慑利益输送上。更为重要的是,证监会应该加强上市公司治理结构的进一步完善,如独立董事规则、股东会表决规则等,来从公司内部制约自利性并购。当然,进一步来说,优化证监会内部体系的权力配置和加强与证交所的沟通协调机制是控股股东利益输送阻遏的必要基础。
另一方面,明确信息披露主体和证券服务机构的责任。在控股股东的关联并购中,相关的信息披露要求在《证券法》、《股票发行与交易管理暂行条例》、《深交所的股票上市规则》等立法中,已经有了十分繁复的规定,但威慑效果还是有限。除了上述证券监管的体系分工优化和机构建设以外,其处罚权限和力度也有待加强,最高额30万元的处罚对于上市公司的控股股东来说或为隔靴搔痒。更为重要的是,证券服务机构往往成为上市公司的合谋者,如“安然事件”的产生便与此密切相关[61]。在我国,证券服务机构与上市公司共同作弊使得控股股东自利性并购有了合法化的外衣,参照“ST红光”、“银广厦”、“郑百文”等虚假陈述案中会计、审计机构的行为[62],这对于控股股东自利性并购中作为外部监督者的证券服务机构履职情况,亦可有所窥见。纵观目前对证券服务机构的责任,表面上十分严厉,从刑事、行政责任到连带民事责任皆有,但是,在控股股东的自利性并购中,其实际执行和处罚效果却非常有限。在中国证监2001年以来的457个处罚和法院受理的虚假陈述案件中,少见对证券服务机构的处罚和索赔。[63]因此,有效地构建对证券服务机构的监督和查处机制以及加大处罚力度,协调行政责任与刑事责任的沟通联动,对于中小股东合法权益的保护将显得非常重要。
(三)维度三:公司治理结构与社会监督的立法引导
一方面,公司治理结构的完善是实现利益输送隧道阻遏的重要途径。在我国《公司法》的立法中,德国模式下的监事会和美国模式中的独立董事都嫁接至我国公司法,然而,其由于制度移植的排异性和不完整性[64],监事会和独立董事的产生和职权履行往往受控股股东控制和影响,在很多情况下成为了控股股东利益输送的傀儡。当然,独立董事的引进实际上是注意到在一股独大的股权结构中,监事会难以达到预期的监督效果的现象,因此,独立董事的“独立性”得到特别关注[65]。未来如何设置良好的独立董事提名(首次提名与提名委员会提名) 、表决制度(如控股股东回避表决中小股东提名的独立董事)和独立董事的职权与责任标准将对上市公司控股股东的利益输送行为有重要的阻遏作用。这里需要特别注意的是,公司控股股东会通过交叉持股、金字塔持股等方式使其控制权和现金流权出现分离[66],进而构造利益输送的隧道。也就是说,通过多层的金字塔持股结构,上市公司的控股股东以较少的控制权(表决权)便能控制和影响上市公司股东大会、董事会的重大事宜,进而制定有利于控股股东自身的公司决策和并购行动,我国控制权和现金流权分离的问题也在一定程度上激励了控股股东对上市公司的掏空行为。[67]因此,证监会可在上市公司整体治理结构方面对上市公司有所要求,将控制权和现金流权的分离程度控制在合适范围之内,进而降低控股股东利益输送的可能性,这或将是证券监管体系进一步优化的重要方面。
另外,控股股东利益输送的社会监督尤为重要,需要法律加以引导和保护。政府执行的成本不菲,而且往往面临着来自社会各方的压力,在实际操作过程中也有很大难度,而公民、社会团体和非政府组织拥有的社会公共事务治理的功能却是非常巨大的。[68]因而,在信息披露制度不断完善的同时,众多的社会投资者和财经媒体监督将成为发现和查处利益输送行为的重要途径。在目前对控股股东的自利性并购监控中,媒体已经发挥了非常积极的作用,如ST方源便是因为媒体的报道而引发了广东证监局的现场检查[69],最终将涉嫌利益输送的并购活动予以阻遏。事实上,在法院和证监会对控股股东利益输送关照比较有限的情况下,笔者所搜集的大量案例多为媒体的报道,财经媒体记者的专业性和报道的及时性为增加社会监督能力提供了有效的平台。同时,中小股东向证监会、证券交易所、媒体的举报和线索提供亦将为阻遏控股股东的利益输送产生积极的作用。因此,随着信息披露制度的不断完善,中小股东、财经媒体的监督将显得十分必要。但是,在加强监督的同时,应该注意平衡故意侵害公司商誉、控股股东名誉与媒体合理监督的关系,此前“四川五粮液诉市场信息报社及记者靖鲲鹏侵害名誉权案”已经为此提供了警示。[70]因此,从利益衡量的角度来讲,在涉及媒体的报道自由与侵害企业名誉权的关系时,只要媒体不是故意捏造、歪曲上市企业及其控股股东,履行了合理的审慎注意义务和初步检查程序,即便其报道出现错误也不应该追究媒体的责任,唯有此,才能合理地、彻底地释放媒体与社会的监督力量。
四、结语
时至今日,并购已经成为企业成长与发展的重要途径,美国诺贝尔经济学奖获得者施蒂格勒认为“没有哪一个大型美国公司不是或多或少通过兼并成长起来的,并且极少有企业通过内部扩张而迅速成长。”[71]通过企业并购,企业可以快速获得其他公司的资产、客户、市场占有率、人员、技术等有形及无形资产,进而通过业务整合从而降低成本、提高利润或增进效率,最终实现企业的飞跃式发展。但是,我们需要特别注意的是,在企业并购规模和层次迅速发展的同时,控股股东自利性并购也日渐隐蔽化并披上了形式合法的外衣,而法律的不完备性却使得传统的私法诉讼已经难以充分阻遏控股股东的利益输送。
回顾改革开放几十年的历程,我国经济社会的迅速发展自不待言。但是,我国相应的制度设计在某些方面却显得滞后。具体到上市公司控股股东自利性并购的问题上,可以看到,法律制度建设的滞后性或已严重掣肘上市公司的健康发展与证券市场良好秩序形成。因此,面对控股股东的日渐隐蔽化的利益输送行为和法律不完备性的挑战,我们应该以分而治之的思路构建全景式的法律构架来有效阻遏控股股东的利益输送。特别是在进一步明确控股股东信义义务和法律责任的同时,应建立合理有效的行政监管体制和行业自律机制,从而将证监会从繁杂的日常监管中解放出来,继而专注于行政处罚与公司上市规则制定工作,再通过公司治理结构的科学引导和社会媒体外部监督,最终对上市公司控股股东的自利性并购产生足够威慑,促进我国国民经济持续健康和快速发展
【注释】
[1]控股股东的自利性行为是指主要对控股股东个人有利,对中小股东及公司无利,甚至有害的行为。该概念与控制权私利密切相关,亦即控股股东为实现控制权私利而为之行为,这将在本文第一部分“公司并购中利益输送的现象和分类”第一节内容中作详细说明。
[2]“利益输送”是经济学所研究的一项重要内容,由Johnson在2000年提出,主要是指公司的控制者通过各种合法的或者是非法的手段将公司资产、利润转移到到自己手中,侵犯中小股东利益的行为。(See Simon Johnson,Rafael La Porta,Florencio Lopez-de-Silanes, Andrei Shleifer,Tunnelling, 90 The American Economic Review 22-27 (2000).Also see Johnson Simon,Peter Boone,Alasdair Breach,and Eric Friedman,Corporate Governance in the Asian Financial Crisis,58 Journal of Financial Economics 141-186(2000))
[3]See Marianne Bertrand,Paras Methta,Sendhil Mullainathan,Ferreting Out Tunneling: An Application to Indian Business Groups,118 The Quaterly Journal of Economics 122 (2002).
[4]从1998年上市至2003年底共6年时间里,五粮液上市公司通过多种关联交易形式共向集团公司输送了超过 97亿元的现金,如1999年收购公司下属的印刷和塑胶瓶盖厂,2001年的资产置换尤为重大。通过金额较低的资产往来,上市公司向集团公司支付超过20亿的现金。尽管独立财务顾问报告都认为这是集团公司对上市公司发展作的贡献和牺牲,但很多事后证据表明,受伤的却是上市公司。特别是在2006年前后对五粮液通过关联交易转移利润的质疑风波中,短时间内被相关媒体援引报道多达近50000篇,受到广泛关注。(参见:刘峰,贺建刚,魏明海. 控制权、业绩与利益输送——基于五粮液的案例研究[J].管理世界,2004:(8);贺建刚,魏明海,刘峰. 利益输送 媒体监督与公司治理:五粮液案例研究[J].管理世界,2008:(10).)
[5]做一个形象的比喻来说,上市公司中的控股股东为了实现个人私利,会如鼹鼠般挖掘隧道来将企业的资产和利润转移出去,实现利益输送并造成对少数股东或外部人的利益侵占,这称之为利益输送或隧道效应(Tunnelling)。
[6]法律的不完备性是指法律不能穷尽一切现在与未来情形。它是由于表述语言的开放性、模糊性,或由于经济技术的迅速发展所致,或由于立法者有意为之。因此,在不完备法律下,被动式执法经常是不够的,应将剩余立法权和执法权合理分配,并强调一定条件下监管者的重要性。(See Katharina Pistor and Chenggang Xu,Incomplete Law,35 N.Y.U.J.Int’l L.& Pol.931-1013 ( 2002-2003).)
[7]当然,目前已经有不少学者开始谈论要如何增强股东会的权利了,比如哈佛大学法学院的Lucian Bebchuk教授就一直在强调要增强股东的权利。
[8]梁上上. 股东表决权 公司所有与公司控制的连接点[J].中国法学,2005,(3):109-110.
[9]Lopez-de-Silanes,F.,and A.Shleifer,Corporate Ownership Around the World,54 Journal of Finance 471-517 (1999).Claessens,S.,S.Djankov,L.P.H.,Lang,The Seperation of Ownship and Control in East Asia Corporation,58 Journal of Financial Economics 81-112 (2000).Faccio,M.,and L.Lang,The Ultimate Ownership of Western European Corpora tions,65 Journal of Financial Economics 365-395 (2002).
[10]刘芍佳,孙霈,刘乃全 .终极产权论、股权结构及公司绩效[J].经济研究, 2003,(4).
[11]林朝南.中国上市公司控制权私利影响因素的理论与实证研究[M].北京:中国经济出版社,2011:49-51.
[12]Dyck,A.,and L.Zingales,Private Benefits of Control: An International Comparison,59 Journal of Finance 537-600 (2004).
[13]Ehrhardt Olaf and Eric Nowak,Private Benefits and Minority Shareholder Expropriation-Empirical Evidence from IPOs of German Family-Owned Firms,Working Paper,available on http://publikationen.ub.uni-frankfurt.de/frontdoor/deliver/index/docId/4512/file/01_10.pdf, last viewed on April 2,2012.
[14]控制权私利有多种衡量方法,经济学对此有大量的引介和研究。如大宗股权溢价法、投票权溢价法等,国内学者也结合我国特色对这些方法有所完善。(参见:冉戎,何军. 大股东控制权私有收益新论:理论与实证研究[M].北京:中国经济出版社,2011: 46-47. )
[15]林朝南. 中国上市公司控制权私利影响因素的理论与实证研究[M].北京: 中国经济出版社,2011: 83.
[16]吴红军. 控股股东自利性并购研究[M].北京:经济科学出版社,2009: 43.
[17]这里值得注意的是,“掏空”与“利益输送”、“隧道”等意涵一致,皆对应英文Tunnelling。(另外,此研究参见: 李增泉,等.掏空、支持与并购重组———来自我国上市公司大股东资金占用的经验证据[J].经济研究,2005,(1):97-98.)
[18]事实上,在对控股股东自利性并购的相关规制中,皆从关联交易的角度来规范,强调形式关联关系对交易的影响。因此,控股股东自利性并购中是否具有形式上的关联性理应成为重要的分类标准。
[19]打个比方,形式关联的并购好像是经过“化妆”的并购,而形式非关联的并购好比是经过“易容术”的并购,让人难以识别。形式非关联的自利性并购中,往往通过有密切关系的第三方承担中转的角色,将关联交易非关联化,而这第三方可能是与控股股东有利益交换关系的企业。
[20]经济学界对控股股东自利性并购现象和类型化已经有所思考,但并未提出法律制度的治理之道,但其概念和分类对本文有重要的启发和借鉴意义,如吴红军将其分成四种类型,李增泉将并购重组中的掏空行为分为资产型和股权型,刘峰、贺建刚在对利益输送分类时,涉及并购的情况也被分为非购销关联交易和股权转
让,Vladimire Atrnasov等的研究也将利益输送分为现金流型、资产型和股权型利益输送,夏雪博士依据上海证交所数据库资料将涉及关联并购的类型分为购买资产、出售资产、股权转让和收购股权四种类型。(参见:吴红军. 控股股东自利性并购研究[M].北京:经济科学出版社,2009: 104-108;李增泉,等 .掏空、 支持与并购重组——来自我国上市公司大股东资金占用的经验证据[J].经济研
究,2005,(1) ;刘峰,贺建刚. 股权结构与大股东利益实现方式的选择——中国资本市场利益输送的初步研究[J].中国会计评论,2004;夏雪.H上市公司关联交易法制演变的研究[D].上海:华东政法大学: 2010: 17-18;;Vladimire Atanasov et al.,Law and Tunneling,37 J.CORP.L.1-43 (2011).)
[21]参见: ST 方源( 现称“博元”,证券代码600656)相关公告。《ST 方源:收购股权关联交易公告》,公告编号: 临2011-32;《ST 方源:关于中国证券监督管理委员会广东监管局行政监管措施决定的公告》,公告编号:临 2011-34;《ST 方源:六届董事会第五十三次会议决议暨撤2011年第二次临时股东大会议案的公告》,公告编号:临 2011-35。
[22]参见:公司以持有的安徽瑞福祥食品有限公司100%股权与安徽古井集团有限责任公司持有的上海古井金豪酒店管理有限公司100%股权进行置换的议案[N].上海证券报,2009-02-27(C8) ;赵琳. 古井贡酒利益输送后遗症:酒店资产两连亏[J].股市动态分析,2009(14).
[23]贺建刚,刘峰.大股东控制、利益输送与投资者保护——基于上市公司资产收购关联交易的实证研究[J].中国会计与财务研究,2005,(9).
[24]吴红军. 控股股东自利性并购研究[M].北京:经济科学出版社,2009: 107.
[25]参见:佚名.江苏春兰制冷设备股份有限公司关于实施收购泰州春兰空调器厂和春兰(集团)公司春兰制冷技术研究所的公告[EB/OL].[2012-03- 11]. http: //www.cnstock.com/ssnews/2001-9-1/qitaban/200109010163.htm;母颖琪.企业集团多元化经营下的利益输送——基于春兰股份的案例分析[J].知识经济,
2009(15):4.
[26]五粮液集团买入塑胶瓶盖厂收购价2532万元,代偿债务31722万元,还需补充7000万元作为流动资金与技术改造,而2001年资产置换独立顾问财务报告显示塑胶瓶盖厂净值仅为36102万元,五粮液直接损失超过5000万。(参见:刘峰,贺建刚,魏明海.控制权、 业绩与利益输送——基于五粮液的案例研究[J]. 管理世界,2004,(8):106.)
[27]当然,形式非法的并购也可以分为关联的和非关联的,但因不属于本文讨论范围,故不再展开。
[28]夏雪.上市公司关联交易法制演变的研究[D].上海:华东政法大学,2001,(1):61-63.
[29]缪因知. 国家干预的法系差异——以证券市场为重心的考察[J].法商研究, 2012,(1):62.
[30]Louis D.Brandeis,Other People’s Money and How the Bankers Use it,62 (Cosimo Inc.,2009) .
[31]夏欣.六成上市公司关联交易不透明[N].中国经营报,2007-04-20(04).
[32]况玉清 .标的资产疑似亏损、公司公告只字不提——亚盛集团收购案涉嫌利益输送[N].北京商报,2011-08-16(06).
[33]桂小笋.注入资产溢价约2.45 倍,*ST得亨大股东涉嫌操纵重组[N].证券日报,2011-01-18(01).
[34]参见:华电能源(600726)关于参与购买中国华电集团公司拟转让的部分发电公司股权的关联交易公告[R].临编号:2010-012;张建锋.华电能源:巨亏缘何还收购烫手资产[N].中国能源报,2010-09-27)(018).
[35]Donald C.Clarke,The Independent Director in Chinese Corporate Governance,31 Del.J.Corp.L.125(2006) .
[36]于静. 股权分置改革对中国证券市场的影响研究:从利益输送和公司绩效的视角[D].上海:上海交通大学,2010:137.
[37]刘凯. 控制股东的信义义务及违信责任[J].政法论坛,2009,(3):155.
[38]《公司法》第20条规定“公司股东应当遵守法律、行政法规和公司章程,依法行使股东权利,不得滥用股东权利损害公司或者其他股东的利益……公司股东滥用股东权利给公司或者其他股东造成损失的,应当依法承担赔偿责任。” 第21 条规定“公司的控股股东、实际控制人、董事、监事、高级管理人员不得利用其关联关系损害公司利益。”
[39]参见《最高人民法院关于审理证券市场因虚假陈述引发的民事赔偿案件的若干规定(2002年12月26日最高人民法院审判委员会第1261次会议通过),法释 〔2003〕2 号。事实上,在北大法宝司法案例数据库中,以虚假陈述作为关键词进行搜索,因虚假陈述引致的民事诉讼尚属少数。
[40]李建伟.关联交易的法律规制[M].北京:法律出版社,2007:226.
[41]计小青.中国上市公司会计信息披露管制:现实考察与经验证据[J].广东金融学院学报,2006,(2):99.
[42]张宗新,朱伟骅 .证券监管、执法效率与投资者保护——基于国际经验的一种实证分析[J].财贸经济,2007,(11):5.
[43]“柠檬市场”是指在信息不对称的情况下,往往好的商品遭受淘汰,而劣等品会逐渐占领市场,从而取代好的商品,导致市场中都是劣等品。在控股股东的自利性并购中,控股股东信息披露的不足将在一定程度上掩盖其公司问题,只突出好的业绩,规范的公司则可能因为全面的信息披露而导致投资者心存疑虑而不敢投资,最终规范的企业也会弄虚作假,导致市场不规范程度不断加深。
[44]LLSV是Rafael La Porta,Florencio Lopiz-de-Silanes,Andrei Shleifer,Robert W.Vishny四位学者的合称,由于他们经常一起署名发表文章,学界简称之为LLSV,其重要贡献在于将法律因素引入到解释金融发展和经济增长的具体研究中。(参见: 张建伟.比较法视野下的金融发展——关于法律和金融理论的研究述评[J].环球法律评论,2006,(6):595;Rafael La Porta,Florencio Lopiz –de-Silanes,Andrei Shleifer,Robert W.Vishny,Law and Finance,106 Journal of Political Economy 1113-1155 (1998).)
[45]Richard A.Posner,Creating a Legal Framework for Economic Development,13 World Bank Research Observer 1(1998).
[46]如果一项已有的法律不能解决未来所有的案件,那么解释和发展现有法律并决定如何使其适用于新案件的权力也需要进行分配,这被称之为剩余立法权和执法权,这些权力可以被分配给法庭或其他机构,例如监管者。See Katharina Pistor and Chenggang Xu,Incomplete Law,35 N.Y.U.J.Int’l L.&Pol.946 (2002-2003).
[47]刘春彦,黄运成.不完备法律理论及对我国证券市场监管的启示[J].河北法学,2006,(9) .
[48]在“北大法宝”第148-150 条的“案例与裁判文书“高法公报”中共链接202 篇案例。纵有一定重复,但也可以从中看到这三个条文较高的使用率,通过阅读也可以看到董事、高管信义义务规范的成效显著。针对信义义务的讨论,参见Nicholas Howson,The Doctrine that Dared Not Speak Its Name: Anglo- American Fiduciary Duties in China’s 2005 Company Law and Case Law Intimations of Prior Convergence,in Transforming Corporate Governance in East Asia,193-254 (H.Kanda et al.ed.,2008).要将董事勤勉义务及配套机制这套在英美法系环境中长成的制度成功移植到我国并使之成长,必须在完善公司法律和相关制度设计、适度扩充法院的权力配置、提高法律素养三个方面同时进行。
[49]第19 规定“控股股东对上市公司及其他股东负有诚信义务。控股股东对其所控股的上市公司应严格依法行使出资人的权利,控股股东不得利用资产重组等方式损害上市公司和其他股东的合法权益,不得利用其特殊地位谋取额外的利益。”参见:《上市公司治理准则》(证监发[ 2002]1号),第19条。
[50]朱慈蕴.资本多数决原则与控制股东的诚信义务[J].法学研究,2004,(4):112.
[51]Andrei Shleifer and Robert W.Vishny,A Survey of Corporate Govenance,52 The Journal of Finance 737-783(1997).
[52]早在SouthernPacific Co.V.Bogert一案中,Brandeis法官就已经明确指出当控股股东行使其控制权时,理应如董事那样对中小股东负有信义义务。(See Southern Pacific Co.v Bogert,250 U.S.483,63 L.Ed.1099,39 S.Ct.533 (1919).)
[53]Kahn v.Lynch Communic ation Systems,Inc.,638 A.2d 1110 ( Del.1994).
[54]如欺诈标准,商业判断标准,合理程序标准和利益损害标准,等等。
[55]事实上对于控股股东的信义义务国内法学界已经有大量研究。(参见:习龙生. 控制股东的义务和责任研究[M].北京:法律出版社,2006;汤欣,等.控股股东法律规制比较研究[M].北京:法律出版社,2006;甘培忠.公司控制权的正当行使[M].北京:法律出版社,2006;习龙生.论控制股东的私益交易及其公平交易义务[J].中外法学,2005,(4);王保树,杨继.论股份公司控制股东的义务与责任[J].法学,2002,(2);朱慈蕴,郑博恩.论控制股东的义务[J].政治与法律,2002,(2).)
[56]王保树,杨继.论股份公司控制股东的义务与责任[J].法学,2002,(2):61 -62.
[57]任自力.证券集团诉讼——国际经验与中国道路[J].北京:法律出版社,2008:236-242.
[58]哈耶克.法律、立法与自由(第一卷)[M].邓正来,等, 译.北京:中国大百科全书出版社,2000:5.
[59]吴越,马洪雨.证监会与证券交易所监管权配置实证分析[J].社会科学,2008:90-92.
[60]王建平.上市公司风险结构控制研究——以法律控制为核心[M].北京:法律出版社,2007:408-411.
[61]John C.Coffee,Jr.,Understanding Enron:“It’s About the Gatekeepers,Stupid”,57 Bus.Law 1403-1420(2002).
[62]王建平.上市公司风险结构控制研究——以法律控制为核心[M].北京:法律出版社,2007:164.
[63]这里的证券服务机构在自利性并购中,主要涉及会计师事务所、资产评估机构。在这457个案例中,仅有36个案例涉及这些机构和个人的处罚,具体涉及到股权转让、资产评估的更是少之又少。
[64]Sibao Shen & Jing Jia,Will the Independent Direc-
tor Institution Work in China,27 LOY.L.A.INT’L & COMP.L.REV.223,223(2005).
[65]王保树.健全上市公司独立董事制度需要解决的几个问题[G]/ /徐明.上市公司独立董事制度理论和实证研究,北京大学出版社,2007:2.
[66]Lopez-de-Silanes,F.,and A.Shleifer,Corporate Ownship Around the World,54 Journal of Finance 471-517 (1999).
[67]参见:王鹏,周黎安.控股股东的控制权、所有权与公司绩效:基于中国上市公司的证据[J].金融研究,2006,(2);邹平,付莹.我国上市公司控制权与现金流权分离——理论研究与实证检验[J].财经研究,2007,(9);朱冬琴,陈文浩.控制权、控制权与现金流权偏离度对并购的影响——来自中国民营上市公司的经验证据[J].财经研究,2010,(2).
[68]这也可被著名经济学家埃莉诺·奥斯特罗姆的多中心自主治理(Polycentric Governance)理论所解释。
[69]况玉清 .标的资产疑似亏损、公司公告只字不提——亚盛集团收购案涉嫌利益输送[N].北京商报,2011-08-16(6).
[70]五粮液集团在2010年半年度报告中指出 “因市场信息报社、靖鲲鹏通过网络媒体发布不实言论,对公司产品信誉和企业形象造成不良影响。2009年7月,我公司向宜宾市翠屏区人民法院提起名誉权侵权诉讼……市场信息报社主动向我公司致歉,并提出已删除侵权文章,对靖鲲鹏作出了除名处理并上报国家新闻出版总署,从而要求和解……目前我公司已向宜宾市翠屏区人民法院提出撤诉申请。”由于文章删除,虽然已经难以获得具体信息,但亦是媒体监督与上市公司名誉权关系的重要警示。参见《宜宾五粮液股份有限公司2010 年半年度报告》。
[71]乔治·施蒂格勒.产业组织[M].王永钦,薛锋,译.上海:上海三联书店,上海人民出版社,2006:124.