一、引言
商法意义上的“营业”(Business),既包括作为营业活动(Operating activities)的营业,也包括作为营业财产的营业,前者被称为主观意义上的营业,后者被称为客观意义上的营业。[1]所以,松波仁一郎指出:“于营业,有取含财产集合意味之客观意义者,有取含业务之主体意味之主规意义者。”[2]在日本,主观意义上的营业,是指商人所从事的营利性活动[3];客观意义上的营业,则指可以成为转让、出资、租赁及担保等法律行为对象的营业,但对具体应如何理.解商事活动中客观意义上的营业,日本学界仍存较大分歧——其中,“营业财产说”认为,营业是用于营业的各种财产的总体;“营业组织说”认为,应从商人历史影响、商誉等具有财产价值的事实关系角度理解营业本质;“营业行为说”则认为,应从营业活动把握营业的本质。现在日本通说是“修正后的营业财产说”(又称“有机性营业财产说”),即所谓客观意义上的“营业”,是指物质性财产与营业中固定下来的各种事实关系的组织化、总括性的组织体。[4]作为有机性、组织化的“客观意义上营业”所承载的价值,往往远大于各种财产权价值的总和。[5]这样的观点得到了法院确认。例如,日本最高法院在1965年(昭和40年)9月22日及1966年2月23日判决的多数意见中指串:“营业转让,……是指对以一定营业为目的组织在一起,作为有机整体发挥作用的财产(含有经济价值的交易事实关系)的全部或重要部分的转让,以此转让公司将根据该财产所经营的全部营业活动或重要部分转让给受让人,其结果自然伴随着转让公司在该转让限度内,在法律上承担该法所规定的禁业禁止义务。”[6]在法国,也承认“商业‘营业资产”的概念,虽然这一概念在法律上“不是一个始终非常明确的概念”,商业营业资产所汇集的是用于商业经营的财产,但它并非“独立的存在”,没有法人资格[7]。所以,法国学者认为,“营业不同于企业”[8]。
可见,“营业转让”(Transfer of business ; Business transfer ; Sale of undertaking)所说的“营业”,即被转让的客体,乃在客观意义上使用“营业”之内涵,系指在经营活动中所使用的物、权利、技术秘密、商业信誉、客户关系等共同构成的有机整体,是“为实现一定的营业目的而组织化了的、被作为有机体的机能性财产”。[9]日本学者及实务界认为,这种财产既包括消极财产,也包括积极财产。[10]消极财产是经营活动中的各种债务及其他义务性负担;积极财产的构成要素不仅包括物质性财产(如建筑物等不动产及原材料等动产)及其他权利(如债权、质权及抵押权等),还包括各种具有财产性价值的事实关系(如与交易客户、供货商的固定交易关系、商誉等)。[11]按照法国1909年3月17日法律列举,组成“商业营业资产”的构件很多,包括:顾客群体与招味顾客、租约权、商号招牌、商业字号、物资与商品,以及工业产权和从事“有专门规定的行业”的行政批准与许可证,等等。[12]在澳门,商业企业之转让范围,包括构成商业企业及为商业企业之目的而使用的一切有形及无形财产,但法律规定必须透过明示意思表示转让的财产除外。而且,双方当事人得在不影响企业存在的情况下,将某些财产排除在转让范围之外。如果当事人排除的是对某一商业企业之存在属不可或缺的财产,则买受人在为巩固其所拥有的企业的必要时期内,有权使用该财产。[13]可见,通说之营业转让,当属客观意义上的“作为资产的营业”之转让。对于此种营业转让行为之规制策略,一些国家是采取直接规制的模型(方法),即直接在法律中创设“营业”及“营业转让”的规定,以“营业转让契约工具”实现“营业”在不同主体之间的流转,例如日本。也有一些国家,并无“营业转让”的专门概念,而是透过其他“契约性交易工具”[例如股权转让、重大资产转让、企业名称(商号)转让、公司分立等]实现与营业转让类似的经济效果,坚持一种“间接规制”的方法,例如中国。
由此,产生了一个有趣的问题:是否有必要建立专门的交易规则,对营业转让行为进行集中规制?或者,在未对营业转让进行专门集中规制的国家,是否就不存在营业转让的“功能等值物”(Functional equivalents)?又或者,在存在营业转让“功能等值物”的国家,是否仍有必要进行集中统一的“营业转让”立法引进?本文试图从功能主义的角度理解营业转让的法律意义。即在区分“营业转让”与近似“功能等值制度”间关系的基础上,论证这样的逻辑:商业交易的工具是多元化的,无论是否有营业转让的专门安排,“营业转让”制度的功能价值均可能透过其他“功能等值物”来得以实现。因此,只有准确地理解了营业转让的核心功能——旨在实现营业控制权之转移——才可能令人满意地回答如下问题:中国是否需要营业转让制度,以及需要何种营业转让制度。
二、直接规制模型:日本法的典型逻辑
日本对营业转让的规制属于典型的直接规制模型,即在相关立法中对营业转让及其程序、法律效果等进行直接规制。这种直接规制主要体现在《商法典》总则以及《公司法法典》总则与股份公司章中。采取类似于日本法的直接规制模式的还有诸如韩国、中国澳门地区等。
日本《商法典》一直使用“营业”[14]的概念,当公司有数个营业时,为将公司的整体营业和个别营业相区分,2005年《公司法法典》采用了“事业”的概念。[15]理由是,公司在同时经营数个营业(比如铁道营业与百货营业)时,就其总体区分各营业使用了事业一词。因此,在公司法中,“营业转让”的概念为“事业转让”所取代。但日本《商法典》仍保留了有关“营业转让”的概念和规定,只是这些规定仅适用于除公司及外国公司之外的商人[17],公司的营业转让问题则适用《公司法法典》。以下结合《商法典》及《公司法法典》的有关规定,解释日本对营业/事业转让的规制策略。
虽然《商法典》与《公司法典》区分了转让人之身份,对营业转让采取分别规制的策略,但在具体的规制内容上,二者并没有明显的差别。主要涉及转让人的竞业禁止义务、受让人对商号的使用及债务承担以及营业转让的法定程序等三个问题。例如,日本《商法典》第一编“总则”部分“商号”第16-18条规定了“营业转让时转让人的竞业禁止义务”、“受让人继续使用或者未继续使用转让人商号时对转让人营业所生债务的责任”。而日本《公司法法典》第一编“总则”部分第四章第21-24条也规定了“事业转让情形下的竞业禁止、受让公司的债务承担及公司与商人之间的事业转让及受让的准用规定等”。[18]以下简要分析。
(一)转让人的竞业禁止义务
法国学者伊夫•居荣认为,出售营业资产的人有义务不与其继任的经营者开展竞争,这完全是正常的。因为,如果资产转让人在其卖出的资产附近又重新开设类似的店铺,势必夺走部分顾客,甚至全部顾客,这样,转让资产的行为就成为一场骗局。营业资产的原所有权人对企业的生产与销售情况特别了解,与其他竞争者相比,他是一个更可怕的竞争对手。正因为如此,出售资产的人“不得开展竞争”的义务是一项法定义务。[19]因此,营业转让之情形,首先面临的问题是转让人是否应当被强制要求承担竞业禁止之义务。
按照日本《商法典》及《公司法典》的规定,在营业/事业转让之情形,转让营业/事业的商人或者公司(简称转让人)要承担竞业禁止义务,只要当事人没有特别的意思表示,自其事业转让之日起二十年内,不得在同一市町村的区域内以及与之相邻的市町村区域内进行同一营业/事业。若对转让人不从事同一事业有特别约定的,该约定自转让其事业之日起三十年内有效。而且,无论如何,转让人不得以不正当竞争目的从事同一营业/事业。[20]所谓“不正当竞争目的”,主要是指转让人争夺受让人营业上客户的意图或者目的,客观上主要表现为经营与已转让营业同种的营业。[21]韩国《商法典》的规定与日本基本一致,只是其竞业限制的时间没有日本那么长,分别为10年、20年[22];而在澳门《商法典》中,该限制时间更短,为5年[23]。
当然,对于事业转让之情形,转让人是否需要承担竞业禁止义务,曾经存在实务争议。例如,学者指出,事业转让就是将实现了组织化的有机整体财产予以转让,而分歧就在于是否将承担竞业禁止义务作为要件。[24]“竞业禁止义务可以通过特别约定进行排除,同时,其也并非营业转让不可或缺的要件”[25]。限制转让人的竞业行为,是为了不至于使第三人产生误认,从而影响或者削弱受让人受让营业/事业的经济效果,但此种“自我利益的调适”,确属“私法自治”范畴,“最常见的情况还是在转让合同中明确规定不得开展竞争的范围。”[26]而且,即便转让人不进行竞争性营业,还存在其他大量的商事主体可能在进行类似的竞争性营业,因此,排除转让人之竞争,并不一定就能使受让人获得竞争优势,充其量只是使其“营业/事业购买行为”变得“更有价值”。但由于日本《商法典》及《公司法法典》巳就此设置了统一规则,实务中此种争议已趋于淡化。在法国,判例还认为,“不得开展竞争”条款是营业资产的附属部分,可以与资产的主要部分一起转移。[27]而且,这种条款不仅对转让人有约束力,对所有的中间人都有约束力。例如,如果与资产出售人同居的人在资产出售后不久,便在临近地方重新开设类似店铺,那么出售资产的人也同样属于违反了不得开展竞争的义务。[28]此外,不得开展竞争条款还可以阻止资产出售人“间接地重新开业”,例如,以薪金雇员的身份应聘于受让人的竞争对手,同时又与原企业顾客保持联系,或者设立一家从事受到“竞业禁止条款”所禁止的经营活动。[29]
(二)受让人对原有债务的责任
日本《商法典》及《公司法法典》均区分受让人是否继续使用转让人之原有商号及是否承诺还债,而决定其是否以及如何对转让人此前营业行为所生债务负清偿责任。这应是基于商法之外观法理以及合同自由中的“承诺偿债”而推导出的制度设计。
此种“区分主义”思维集中体现在日本《商法典》第17条、18条以及日本《公司法法典》第22条、第23条之中。即:受让人继续使用转让人的商号的,该受让人对转让人营业/事业所生债务负清偿责任,[30]除非受让人不迟延地办理了不对转让人债务负清偿责任的登记[31]。在受让人不继续使用转让人商号,却仍发出承担因转让人营业/事业所生债务的公告时,转让人之债权人也可向该受让人请求清偿。[32]可见,受让人是否担责取决于其是否使用转让人之商号以及是否公告愿意承担该种债务清偿责任——这仍属“自我决定”之范畴。同时,上述规定还对受让人承担责任之情形下转让人债务清偿责任之解除时效做了安排[33]。
因此,日本学者认为,营业/事业转让不需采取债权人保护程序,因转让人在转让其营业/.事业后,对其债务仍继续负有清偿责任。[34]而且,受让人在继续使用转让人商号时或虽不继续使用该商号却公告接受因转让营业/事业所生债务时,受让人也需对转让人的债务承担清偿责任。基于法律的上述“双重保险”安排,再设专门的债权人特保程序除了叠床架屋外再无其他实质意义。与日本立法稍有不同,澳门并未采取上述“区别主义”的做法,而是统一规定,企业转让原则上不仅导致与企业有关的债权自动让与(但另有约定者除外),也导致对企业在转让前因经营而发生的债务由企业买受人承担责任,但以记载于必备账簿者为限,另,若债权人明示同意免除其责任者除外。[35]
此外,对于营业转让,还存在特殊债权债务——劳动关系的继受。日本《商法典》及《公司法法典》对此似无特别明确的规定,但一般均认同劳动关系的继受,否则营业继续之目的难以达成。在澳门《商法典》中,专设一条规制劳动关系的继受。即,在企业转让时,买受人继受转让人与企业员工订立的劳动合同所生权利及义务,但转让人与买受人之间在移转前约定有关员工继续在另一企业为转让人提供服务者除外。买受人必须与转让人对一切于移转日到期的劳工债务负连带责任,即使有关债务所涉及的劳动合同在之前已终止,但此种情形,利害关系人须于移转前已提出给付请求。[36]
与日本、中国澳门不同,法国不认同商业营业资产会引起债务承担主体的变化。所以,学者认为,商业营业资产的转让并不是企业转让,因此,这种转让仅涉及资产的有形构件与无形构件,并不包括转让人的债务,也不包括转让人所订立的合同,除非劳动法有强制规定。因此,这里所转让的是一项“光资产”,以致于受让人要自己去与转让人的顾客及供货人重新订立合同关系。[37]
(三)营业转让的法定程序
与一般商人之营业转让不同,因公司之营业转让涉及公司组织的根本变化,属重大事项,需公司股东会决议通过,同时,应对异议股东予以特别保护。因此,日本《公司法法典》第二编“股份公司”部分第七章还设了专章(第467-470条)规定了股份公司的“事业的转让”,主要涉及股东会如何对事业的转让进行承认,以及反对股东如何提起股份收买请求权等事宜。
按照上述规定,公司事业的全部转让,或者事业的重要部分转让,或者全部事业的租赁、全部事业的经营委任、与他人的事业上的损益全部共通的合同及其他准于此的合同缔结、变更或者解约等,均需股东大会决议通过[38]。反对转让的股东有权请求公司以公正价格收购自己所持有的股份[39]。
(四)营业之交付
在营业转让合同之履行中,营业交付是非常重要的内容。日本法对此没有专门明确的规定,但在澳门《商法典》中有特别明确的安排。例如,该法典第106条“企业之交付方式”规定:在企业转让时,转让人必须按善意原则作出根据习惯及被转让企业之种类所要求的一切行为。转让人尤其有义务为以下行为:交付顾客名单;交付供应商及融资人之名单;交付合作人名单;于五年内提供与企业有关之账簿及信件,以便査阅或复制;交付非专利之商业及制造秘密;将取得人介绍予企业之顾客、供应商及融资人。[40]在德国,学者也认为企业转让[41](营业转让)具有三项主要的义务:其一,“企业转让中,出让人的基本义务是移转企业。他必须将受让人安排至企业内,并且使其原则上获得所有属于企业的财产”[42];其二,出让人的次要义务包括即使未做约定时的竞业禁止义务,所以出让人不能和受让人抢夺或者实质性妨害属于企业的客户关系。这不仅在企业转让的时段适用,而且一般还要延续一段时间[43];其三,从受让人来看,他除了要支付有关的对待给付,似乎还应该对债务承担及其清偿负有义务,只要他全面地、而非仅仅接受其正面资产地受让企业[44]。
三、间接规制模型:中国法的另种逻辑
在中国法中,存在“营业转让”的表述,但相关立法未就其含义做出说明,有关规章对“营业”的界定与日本司法实践对“营业转让”中营业的界定存在差异,中国欠缺关于“营业转让”的全国性的、系统性的法律规范,但存在与营业转让具有类似功能,交易行为完成后能产生类似效果的法律制度——营业转让的“功能等值物”。例如,重大资产转让、股权转让、产权转让、企业出售、企业名称转让,等等。这可视为营业转让的“间接规制模型”,中国涉及营业及营业转让的零散性规定,可参见下表:




尽管在《企业破产法》和《反垄断法》中均存在“营业的转让”或“转让营业”的表述,但上述立法均未就其表述中“营业”的含义做出解释。我国其他法律也少见有对“营业”做出专门解释的。不过,在其他行政法规中有关于“营业性”的表达。例如,《营业性演出管理条例》[49]第2条规定,“本条例所称营业性演出,是指以营利为目的为公众举办的现场文艺表演活动。”文化部《营业性演出管理条例实施细则》[50]第2条进一步解释,“《条例》所称营业性演出是指以营利为目的、通过下列方式为公众举办的现场文艺表演活动:(一)售票或者接受赞助的;(二)支付演出单位或者个人报酬的;(三)以演出为媒介进行广告宣传或者产品促销的;(四)以其他营利方式组织演出的。”按照上述文件关于“营业性”的规定,所谓营业,强调的是“营利目的”,这与日本法下“营业转让”中的营业强调“以一定营业为目的组织在一起,作为有机整体发挥作用的财产”的含义并不完全一致——中国现行立法在使用营业概念时,并不十分强调其“有机整体”的一面。
可见,中国法律法规中虽已有涉及“营业转让”的个别规定,但其规范目的多不在于构建营业转让制度的有关规则,而是运用营业转让的有关技术,实现其他立法规制的目的。例如,反垄断法是将限制“转让营业”作为针对经营者违反《反垄断法》实施集中行为的一种处理措施——相当于将营业转让作为法律处罚的方式。《企业破产法》也只是为了对破产管理人实施营业转让的行为进行程序规制,要求其报告债权人委员会。因此,现行法律中巳有的涉及营业转让的个别规定,充其量只是表明了其对营业转让法律制度的需求,以及在中国建立营业转让制度可能具有的意义,但并未回答“营业转让是什么”,以及“营业转让具体应当如何运转”等问题。由于我国的《破产法》、《反垄断法》本身不具有规定/规制“营业转让”的目的和任务,也不可能依托该两法系统地建立中国的营业转让制度。因而,中国现有的上述与营业转让直接相关的个别规定,不可能完整地调整营业转让交易关系。
需特别指出的是,尽管在全国性法律法规中,暂无完整的营业转让制度,但在《深圳经济特区商事条例》这一主要适用于深圳的地方性法规中,有关于营业转让比较完整的规定。该规定以六个条款对营业转让相关问题进行了具体安排,例如,营业转让需要包括企业名称和营业财产转让;需要签订合同确定转让人的债务如何承担;如果受让人未使用转让取得的名称的,登记机关自动注销该名称,此时,若受让人公告承担转让人的债务的,则债权人可以请求受让人偿还;对营业转让实行特别时效——营业转让的受让人承担转让人所负债务的’债权人应在营业转让生效或公告一年内请求受让人清偿债务等等。这些规定在很大程度上借鉴了日本立法的经验,体现出日本有关营业转让的影子。然而,该规定毕竟只是地方性法规,不是全国性规范,中国欠缺对营业转让进行整体规制的全国性法规。学界为此做出了努力,王保树教授领导的中国商法学研究会,曾经为制定中国商事通则而努力,在商事通则的学者建议稿中,也专门设置了营业转让的建议条文。
四、是否需要特设营业转让制度:功能主义角度
(一)营业转让行为的内在功能
营业转让之内在功能与其行为性质有密切关系。在日本,对于营业转让是什么性质的法律行为,商法学界存在三种观点:第一种观点认为,营业转让的性质为以转让营业为目的的债权性契约(即营业财产转让说的观点,通说);第二种观点认为,营业活动的承继仅是财产转让伴随的社会性及经济性效果,主张营业转让在性质上不过是营业者地位的交换(即营业行为说观点,地位交替说);第三种观点为以上两种观点的折中,认为第一种观点过于关注营业转让中经济性价值的转移,在营业主体变更方面把握不足,而后者则相反。因此,应从营业转让中营业财产的转移以及营业主体的承继两方面复合性地把握营业转让的性质(地位及财产转让说)。[51]
基于对营业转让法律性质之“复合性”理解’营业转让兼有两大功能:其一,在主体方面’实现拟转让营业的终极控制人的转换。透过营业转让,营业的终极控制人由转让人变更为受让人,从而实现主体更换——地位交替;其二,在客体方面,维护拟转让营业在转让前后经济机能的完整性。透过营业转让,维持营业行为的延续性,虽然营业的控制主体发生变化,但营业本身仍得以延续,营业关系得以维持——营业财产的转移。因此,营业转让的主要功能是——在实现营业的终极控制人转换的同时,不影响作为转让客体的营业资产的完整性、连续性,不损害公司的经济机能。但也有日本学者对营业的延续有不同见解,认为应该以转让行为是否会给股东利益造成重大影响为标准,来衡量是否需要股东大会特别决议通过,而营业活动的承继不是营业转让的构成要件。[52]
抛开上述争议,基于营业转让在实现营业之终极控制人转换及营业之维持方面的特殊功能,我们来观察营业转让是否具有“功能等俥物”。
(二)营业转让的“功能等值物”
所谓“条条大路通罗马”,中国法中虽无系统性的营业转让制度,但仍可通过其他诸如股权转让、产权转让、企业出售、企业重大资产转让、企业名称转让等相关制度,在实现“企业营业终极/实际控制人的转换”的同时,不影响营业本身的维持,从而达到与者业转让类似的效果。我们可以把这些“相邻制度”称为“功能类似的安排”或者“功能等值物”。这些功能相似的安排,广泛存在于《公司法》、《证券法》、《国有资产法》等法律法规中,这些制度或者交易形式虽与营业转让存在一些明显区别,但从主体角度,都可以实现企业营业终极控制人/实际控制人的转变;从客体角度,都可以实现主体转换前原有营业的维持。因此,总体上可归为营业转让的“功能等值制度”。这些可能具有类似经济及效果的等值制度,主要体现在以下方面。
1.功能等值物之一:股权转让/产权转让/企业出售
与营业转让类似的功能等值物首先是股权转让,同时,产权转让与企业出售在中国具有类似股权转让的功能,因此,这三者共同构成营业转让的同类功能等值物。
(1)股权转让
中国与日本均存在股权转让/股份转让制度,两者基本相当。虽然,股权转让与营业转让在买卖主体、企业原债务之承担、异议股东权利、企业名称(商号)、营业资源、劳工关系是否移转等方面存在重大差异,使得法律中的股权转让在制度表象上完全不同于营业转让,但从营业转让的实际效果是导致“企业营业终极/实际控制人”发生转换且“营业得以延续”的角度而言,股权转让可以实现类似效果,使得营业的终极/实际控制人发生变化、营业亦保持连续。因此,从功能主义角度看,股权转让具有营业转让的部分替代功能。所以,德国学者卡纳里斯认为:“如果企业受让人是商事组织,则所有组织的股权或者出资额或者起控制作用的多数股权或出资额的转让起到和企业转让极为相似的经济上的效果。不过法律上这完全遵循一个不同的程序。因为这里不是所有和企业相关的标的物作为个体,而是商事组织的股份或者出资额被转让。这里适用的是股份以及有限责任公司的出资额等的转让规则。……而从义务视角上考査股份或出资额的受让人和企业的受让人在一些情况下地位是一样的。”[53]
在中国,实际上很长时间均未体现出对营业转让的制度需求,也是因为股权转让这一法律技术的存在,可在一定程度上实现潜在投资人控制某些“既有营业”的目标。而且,相较营业转让的复杂性而言,股权转让在债务、企业名称、营业资源处理及劳动关系移转等方面,都具有更大的简便性,这可能也是中国偏好透过股权转让实现营业的终极控制人转换的重要原因——简言之,股权转让可以实现营业财产在不同控制权主体之间进行“功能性”、“整体性”的转移,但却不需进行劳动资源、客户群体及公司资产的实质移交。因此,股权转让其实是一种交易成本更小的公司控制人转换方法。为避免转让人在进行股权转让时损毁或者破坏、变更公司营业,股权转让合同还可对股权交付前“营业资源不变”进行专门约定,锁定公司的营业状态,从而彻底达到“营业承继”的目的。
在实务中,也确实存在大量透过股权转让达成营业转让目的的案例。例如,在高科技公司,透过股权转让取得公司控制权,从而整体接管公司的全部技术人员,提升公司的技术能力,在公司跨国并购时,这种模式比较常用。在中国,股权转让对营业转让的这种替代功能,还表现在房地产项目公司股东变动中。例如,房地产项目公司“通过股权转让”来“实现项目转让之目的”,规避立法对项目转让的种种限制。对房地产项目公司来说,通常一个项目设立一个公司,公司项目往往也就是其全部营业,透过股权转让而进行的“项目转让”实质上也就是一种“营业转让”。可见,股权转让确有替代营业转让之法律功能,二者之间的功能等值效果非常明显。
(2)产权转让
与股权转让有类似功能的还有“产权转让”。中国法语境下的“企业产权”多数情形下是指国家基于其出资而对国企所拥有的权益,这种权益其实就是股权。只是在少数地方性规章中,所谓产权还指其他财产权,例如,“是指包括物权、债权、股权、知识产权等各类财产权利”。在这种意义上,产权转让又有些类似于企业财产转让。之所以形成此种产权等于财产权的认识,在很大程度上还是基于对国企出资人的特殊保护。因为,2005年前中国《公司法》曾经规定,公司中的国有资产所有权属于国家。[54]在这种观念上,国家对企业的产权就“穿越了股权面纱”,直接针对企业财产——产权转让也就被设计成或者误会成“企业财产转让”的性质了。以下分别具体分析产权转让的这两种情形及其与营业转让的等值功能。
其一,作为国企“投资者权益转让”的产权转让。在中国,“产权转让”多指国家对国企基于其出资而拥有的权益。《企业国有产权转让管理暂行办法》及《企业国有产权交易操作规则》[国资发产权(2009)120号]均是在此意义上使用“国有产权转让”或“国有产权交易”的。例如,《企业国有产权转让管理暂行办法》第2条第3款即规定,“本办法所称企业国有产权,是指国家对企业以各种形式投人形成的权益、国有及国有控股企业各种投资所形成的应享有的权益’以及依法认定为国家所有的其他权益。”
其二,作为“企业财产转让”的产权转让。在中国,也有少数地方性规章在财产权的意义上使用“产权”的表述。例如_《上海市产权交易市场管理办法》[55]第3条规定,“本办法所称的产权,是指包括物权、债权二股权、知识产权等各类财产权利。”《北京市产权交易管理规定》[56]第2条规定,“本规定所称产权交易是指企业财产所有权及相关财产权益的有偿转让行为。”《河北省企业国有资产产权交易管理暂行办法》第3条规定,“本规定所称企业国有资产产权(以下简称产权),是指企业国有资产的所有权以及与所有权相关的其他权利”,“本规定所称企业国有资产产权交易(以下简称产权交易),是指通过产权交易机构有偿出让企业国有资产产权的行为J产权可以整体出让,也可以部分出让。”此外,有的地方还颁布了集体企业产权转让的规定,如《深圳市集体资产管理办公室关于实施〈深圳市城镇集体企业产权转让管理办法〉的通知》[57]第3条规定,“城镇集体企业产权”转让是指依法有偿出让集体企业产权的行为,其种类包括:(一)集体企业产权整体或部分转让;(二)集体资产出资权相关的财产权的转让。”上述文件对集体企业产权的描述,也混合了 “作为股权的产权”及“作为企业财产权的产权”两种情形。
总之,在中国,当提及“产权转让”尤其是“国企产权”转让时,若非在特别语境下,一般均指出资者因其出资而对企业所享有的权益,类似股东对公司享有的股权,此虽与事业转让/营业转让系不同制度,但通过产权转让也能在一定程度上实现企业营业实际控制人转换而营业继续维持的功能,就此而言,产权转让也有营业转让功能等值物的效果,事实上起到替代营业转让之功能。
(3)企业转让/企业出售
很有意思的是,中国还存在“企业转让”、“企业出售”的概念,表面看来,这是把企业当成客体或财产对待,损害了其作为法人或商事主体的“主体性”。但实质上,中国法上的企业转让、企业出售很多是企业整体产权或者投资权益转让,类似于整体性的股权转让。例如,最高人民法院《关于审理与企业改制相关的民.事纠纷案件若干问题的规定》(简称《改制规定》)中所称“企业出售”,系指企业全部产权转让,此处“产权”指基于出资而形成的,类似于股权的权益。
在《改制规定》第六部分“国有小型企业出售”(包括第17条到第29条)中,尽管对“企业出售”何指未予明确定义,但从其第23条“企业出售合同被确认无效或者被撤销的,企业售出后买受人经营企业期间发生的经营盈亏,由买受人享有或者承担。”可见,企业售出会导致“买受人经营企业”这一后果,由此可知,《改制规定》所谓“企业出售”系指企业整体产权(类似于股权)转让,其虽与事业转让/营业转让不同,但在经济效果上,仍具有部分替代营业转让之意义。只是《改制规定》关于企业出售的逻辑并不十分清晰,例如,竟然还设有申报债权、涉及买受人债务承担问题的规定[58],这显然又未完全遵守股权转让的逻辑,更偏向于营业转让的制度安排。
总之,在中国法上,“企业转让”、“企业出售”是容易引起误解的、不科学的法律表述——会导致误将作为主体的企业视作买卖关系之客体,从而颠倒了法律关系的主体和客体位置,但实质上“企业转让”、“企业出售”多在产权/股权变动的意义上使用,也可能导致营业的实际控制人发生变化并继续维持营业的存在,具有与股权转让类似的、对营业转让的功能替代效果,是故,也可视为营业转让的“功能等值物”。
2.功能等值物之二:重大资产转让
另一种可借用的法律技术是企业重大资产/主要财产转让,若企业将其核心资产转让出去,则无疑会在一定程度上实现其营业的终极/实际控制人的转换,并在新的受让人控制下,继续其原有营业。日本的“营业转让”制度较为类似我国《公司法》、《证券法》及《企业国有资产法》中“重大资产转让”、“转让主要财产”、“转让/受让重大财产”(简称“重大资产转让”)等行为,但在《国有资产法》中,“资产”与“财产”的含义存在差异。且在细节规制处,我国的“重大资产转让”、“转让主要财产”、“转让/受让重大财产”的规则与日本“营业转让的规则”仍存在较大差异,但即便这些差异存在,“重大资产转让”也能实现营业转让的功能,属于与营业转让比较接近的功能等值物。
首先,中国法中的“重大资产转让”规则与日本法中的“事业/营业转让”制度存在一定的相似性。主要表现在:第一,转让主体相同:转让主体是企业,营业转让和主要/重大财产转让在主体上都有同一性;第二,转让客体相似:所转让的都是企业财产——作为客体的营业;第三,转让程序要件相似:对于达到一定标准(可理解为“重大性”标准)的该财产转让行为,需要由股东大会特别决议通过,并且,反对股东享有“异议股东股份收买请求权”;第四,债务承担规则相似:主要/重大财产转让原则上并不导致受让方承担与该转让资产相关的债务。如前所述,在日本,“事业/营业转让”的受让人只是在符合立法规定的特殊情形下方才承担债务。
其次,中国法中的“重大资产转让”规则与日本法中的“事业/营业转让”制度也存在明显差异:第一,中国法中的“重大资产转让”对“重大性”的判断标准是一种比较纯粹的“价值性”判断标准。而日本法中的“事业/营业转让”对“事业/营业”的判断标准则是“功能性”与“价值性”标准的结合,即,对是否属于“事业/营业”转让进行判断时,采取"功能性”标准,要求有关财产“以一定营业为目的组织在一起,作为有机整体发挥作用”。而在决定是否属于“简易的事业转让”从而无需股东大会特别决议时,则均采用了“价值性”标准,以该转让资产达到一定公司资产比例为标准[59];第二,在中国有关“重大资产转让”规则下,并不存在日本“事业/营业转让"情形下的竞业禁止义务的规定,从而使得“重大资产转让”变得更加自由、法律限制更少,当然,也可能会贬损受让人重大资产的“购买价值”及“购买动力”。
再次,需注意的是,在《企业国有资产法》中,同时使用了“资产”与“财产”的表述,根据《企业国有资产法》第51条规定,该法所称国有资产转让,是指依法将国家对企业的出资所形成权益转移给其他单位或个人的行为;按照国家规定无偿划转国有资产的除外。结合该法第53条“转让部分国有资产导致国家对该企业不再具有控股地位的”表述可知,《企业国有资产法》中所称的“资产”转让,实际上是指国家基于出资而对企业享有的股权或产权,其本质是股权/产权转让。而诸如第30条、第47条中关于企业“转让重大财产”的表述,则表明该重大财产系指国家出资企业的“财产”。可见,《企业国有资产法》中“资产”与“财产”的含义是不同的。而在其他诸多法律规定中(如《公司法》与《证券法》中),“资产”与“财产”的含义基本相当,没有实质不同。
3.功能等值物之三:企业名称转让
企业名称转让是目前中国与营业转让最相类似的制度之一,因此,也是与营业转让最为密切的功能等值物。在日本,也存在营业转让与商号使用之规制问题。即,“受让事业的公司继续使用转让公司的商号的,该受让公司也承担清偿因转让公司的事业所发生的债务”。可见,营业转让与商号使用、债务承担之间存在某种法定的因果联系,此种安排,旨在为转让人之债权人提供更优越的保护,避免商号移转影响交易安定。
在中国法下,尽管《企业名称登记管理规定》第23条第1款规定:“企业名称可以随企业或者企业的一部分一并转让”,所谓“企业或者企业的一部分”,虽未明确其具体内容,但在解释上至少可排除系指“企业的全部或者部分股权”,而应解为“企业资产或者营业的全部或一部分”。理由是若系指企业全部或者部分股权,则因股权变动仅导致企业内部股东/投资者变化,不会产生新的经营主体,也就不存在企业名称转让的问题。相反,若系资产或营业的全部或部分转让,则受让方可能会是一个新的经营主体,需运用该企业资产或营业进行经营,方有使用转让方企业名称之可能。因此,企业名称转让与营业转让在营业让渡从而导致营业主体转换,及营业能够持续经营等方面具有与营业/事业转让类似的功能,属于营业/事业转让的功能等值物。不过,二者的区分也是明显的,在企业名称转让之情形,即便受让公司资产/营业的同时,也将企业名称转让给受让方,但裉据中国现行法律规定,是否会导致原企业的债务责任一并转移到受让人处,并不十分明确。
4.功能等值物之四:营业执照转让
另一个需要特别关注的功能等值物是营业执照转让。虽然,营业执照转让有类似营业转让之效果,但在中国立法中,一直禁止转让或者出租营业执照。这或许是基于营业安全的需要,尽管营业执照转让会产生类似于营业转让的效果,但若允许单纯的营业执照转让,则难以确保受让方具备法定营业能力,尤其在那些营业范围本身尚需特别许可的领域更是如此。因此,营业执照转让在中国一直受到严格管制——虽然在实践中,转让营业执照的行为并不少见,但法院大多对类似转让协议的效力予以否定。例如,在“王宝发与邢国艳合同纠纷上诉案”中,北京市第二中级法院认为:邢国艳与王宝发在协议中约定转让食品卫生许可证及个体工商户营业执照,违反了我国行政法规的强制性规定,双方所签转让协议应认定无效。因为转让营业执照是双方协议的核心内容,转让其他财产设备是建立在转让营业执照的基础上,因此转让其他财产设备的行为亦应认定无效[60]。
再如,在“杜俊与张斌企业出售合同纠纷上诉案”中,一审法院也认为,本案所涉药店系个体工商户,个体企业性质的药店如要转让的话,该药店的营业执照和药品经营许可证不能直接转让、过户,而必须先注销原药店的工商营业执照,然后由新业主重新办理相关执照和药品经营许可证。故判决认定:合同内容不得违反法律、行政法规的强制性规定,否则将导致合同无效。杜俊、张%于2008年5月13日签订的《药店转让协议》,其目的是由杜俊接手经营药店,故该协议名为转让药店,实质是建立在转让个体工商户营业执照、《药品经营许可证》等经营手续的基础上,并非是药店药品及设备,故该协议违反了《药品管理法》第82条关于《药品经营许可证》不得买卖的强制性规定,应为无效。二审法院完全认同了上述裁判理由,支持了这样的判决。[61]
营业执照转让之结果,会导致营业的实际控制人发生变化,也导致营业继续维持,因此亦有与营业转让类似之功能。实践中广泛存在的营业执照转让行为,从另一角度说明,建立营业转让制度可能有某种现实需求,又或者表明,目前对营业执照有偿使用的严格管制政策存在问题,需要放松对营业执照的有偿使用的禁止安排。
(三)是否需要特设营业转让制度
任何法律制度都有其关系成本,都会对不同利害关系人之利益产生直接或者间接影响,因此,制度的选择要考量并有助于实现其规范目的,从而确保对某些利益群体的优先保护,压抑一些非特别保护的群体利益,以实现“规制的效果”,此为制度设计之常态。祛律虽系针对普通大众,但某一局部的法律或规范往往是有其特别意向,权利义务的配置通常指向某些特定人群。例如,《公司法》旨在规范公司的组织和行为,保护公司利益,协调公司、股东及债权人之关系[62]。除此以外的其他主体,例如职工、非营利的社会团体法人等等,就不是《公司法》重点关注的对象。营业转让制度同样也有其规制目的,会产生利益主体保护的关系成本。我们是否需要特设营业转让制度,需要权衡专设营业转让制度的立法模型与架设功能等值物的立法模型比较,我们追求何种功能’何种制度对关系人的影响——“关系成本”(Cost of relationship)最小。
1.法律制度的关系成本:营业转让与功能等值物的比较
如前所述,在中国法上,虽然没有系统性、完整性的营业转让辦度,但存在功能类似的股权转让、重大资产转让、企业出售、企业名称转让等诸多制度,这些制度虽或多或少与经典的营业转让制度间存在一些实质/本质差异,要么主体不同,要么法律后果不同,要么对营业资源、劳动资源的转让要求不同……,但确在很大程度上填补了欠缺营业转让制度的缺陷,实现或者部分实现了营业转让制度所意图实现的经济及法律效果。因此,从法律的关系成本角度考虑,关于营业转让的制度,中国需要反思其内在的功能——我们到底希望借助营业转让制度解决什么问题,满足何种利益群体的何种需求?是从主体角度——重点考虑企业营业终极控制人/实际控制人的替换问题?还是从客体角度——重点考虑企业营业本身的持续/维持问题?对于前者,显然各种替代性制度能够实现营业转让的功能;对于后者,则替代性制度的功能相对有限。因此,如果这是主要的规制目的,则我们需要更加关注,如何通过营业转让的交易行为,使营业财产的整体价值功能得以实现和延续。
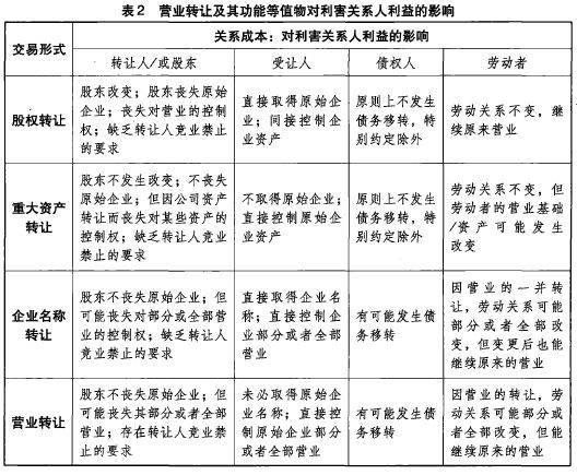
为此,我们需比较/明确营业转让与其他功能等值交易形式之间在“关系成本”——对利害关系人利益的影响(The influence of stakeholder’s interests)方面有什么差异,从而选择合适的制度结构(参见下表)。

从上表来看,在关系成本方面,股权转让与营业转让最大的区别在于,股权转让是通过将买受人“移入公司”的方法,使得其间接控制公司营业,劳动者劳动关系不变,继续原来营业;而营业转让则是通过将资产“移出公司”的方法,使买受人直接控制公司营业,并将劳动关系转出,继续原来营业。如果关注营业转让的营业维持原则一比原来的劳动者继续原来的营业,则股权转让与营业转让具有本质上的相似性,分别通过“移入”(Shift in)或者“移出”(Shift out)的方法,使得营业与劳动者一体化的关系得以维持,同时,实现营业终极控制主体的变化——从转让人转换到买受人。
重大资产转让与营业转让在转让人方面都是相同的,都由公司充当转让人,但其最大区别在于对劳动者关系维持的要求不同,在前者,劳动者关系仍然停留在转让人处,只是因为资产变动导致其营业基础发生改变(例如,工作场所丧失或者改变一部分);而在后者,劳动者随着营业的一部分或者全部而移出转让人处,劳动关系发生改变,但劳动者原来继续的营业得以延续。从对转让人资产或者营业的终极控制人转换而言,二者都是通过“移出资产/营业”的方式,实现资产/营业的终极控制人变化,只是前者并不十分关注营业基础的继续和维持,仅关注资产价值量的变化,而后者更为关注营业基础的继续与维持。
企业名称转让与营业转让在转让人方面也是相同的,都由公司充当转让人。都可能发生受让人对企业名称的使用,都可能发生受让人对债务的承担,也可能发生营业的转让,都是通过“移出”的方式,使得受让人能直接控制公司营业,若企业名称转让合并转让营业时,亦能产生劳动关系的变更,则在营业维持上也基本类似。因此,企业名称转让合并营业转让是目前中国与营业转让最相类似的制度。
在关系成本上,中国法上现有与营业转让功能等值的相关制度,都缺乏转让人的竞业禁止安排,但都能在某些方面实现与营业转让类似的目的:更换营业的终极控制人及由原有劳动者继续某些营业。因此,中国虽然没有系统、专门的营业转让制度,但并非在任何情况下都不能实现营业转让所意图实现的经济及法律效果:中国正是借助有关功能等值物,实现营业转让转换营业的终极控制人及/或确保营业维持之目的。若中国引进专门的营业转让制度,应特别注意与已有类似制度的配套衔接。当然,中国也可通过改革现有制度,低成本地实现营业转让制度的引人。
2.营业转让引入途径之一:改造重大资产转让
由于我国的重大资产转让规则,在法律关系主体、转让客体等方面,已与“营业转让”规则存在一定的相似性,故若需建立我国的“营业转让”制度,可通过重造“重大资产转让”规则的方式实现,还可避免制度之叠床架屋。但此种规则重造,仍需解决以下问题。
其一,中国目前有关“重大资产转让”制度在论及“资产重大性”的标准时,主要是一种价值量的判断,并不涉及资产的功能区分——不要求转让标的物是否构成“有机整体”,此与日本营业转让制度有朋显差别。因此,中国若通过改造重大资产转让制度引入营业转让,首先将面对“转让标的”的重造——即对重大资产转让,是否需引人“功能性”的“营业”标准,强调所转让的重大资产不仅在价值量上应达到重大程度,而且在功能上应属“有机整体”?
其二,若引入了功能性的营业标准,还需考量劳工关系的移转。只有重大资产转让同时附带劳工关系一并移转,才可能取得与日本营业转让最相类似的经济效果。至于劳工关系的移转是采取强制性安排,还是自愿性安排,仍可斟酌。即使站在劳工的角度,强制性移转虽可尊重劳动力资产的专属性,但也未必在任何时候都是对其最有利的选择,因此,是否也需考量一定的自治权——交给劳工自已决定?
其三,若引入功能性的营业标准,还需决定是否需要规定转让人的竞业禁止义务?在营业转让中,由于受让人受让营业之目的乃为避免白手起家、从零开始,故而购买能即刻产生收益的他人之整体营业,使自己能尽快得利。所以,从保护受让人利益角度出发,转让人应负竞业禁止义务。对此,日本、韩国、意大利、我国澳门地区等均对转让人的竞业禁止义务做了明确规定。同时,鉴于转让人与受让人如同时经营同一营业,又可能产生协同效应或规模效应而实现双赢,故法律同时也允许交易当事人可以特约免除转让人之竞业禁止义务。但有的国家还坚持实质限制的原则,采取更严格的立场,对那些虽未直接违反竞业禁止义务或特别约定,但以不正当竞争为目的之营业转让行为或者欺诈行为设置了明确限制。[63]
其四,需要协调债务承担问题。重大资产转让除非有特约,一般不涉及债务承担,但营业转让多会涉及债务承担。因此,将重大资产转让调整为营业转让制度时,还需处理/协调债务承担规则之设计任务。
3.营业转让引人途径之二:改造企业名称转让
另一个可能引入营业转让制度的途径,是改造企业名称转让制度。营业转让本身与企业名称转让有密切关系——营业转让面临的一个棘手问题是,需要协调转让人与受让人对商号的使用权,即转让人或者受让人是否能使用公司原有商号,以及在何种情况下可以使用该商号?这与企业名称转让交易所涉本质问题非常相似。在日本《商法典》中,其对营业转让的规制也是安排在“商号” 一章中,但日本《公司法法典》对“公司的商号”和“事业的转让”是分别规制的[64];在韩国《商法典》中,“商号”和“营业的转让”也是区分为两章[65]。但这两个国家的立法,在商号一章中,会涉及营业转让的规定,在营业转让的部分也会涉及商号的使用。可见,商号与营业转让之间有十分难以处理的关系。因此,我们也可透过改造企业名称制度的途径来实现营业转让制度的引入。当然,二者的差异在于:首先,营业转让未必一定附带商号之转移(受让人使用商号),在营业转让情形,受让人对商号之使用是附随权利/义务问题,而在企业名称转让情形,受让人对商号之使用是主要权利/义务问题;其次,营业转让与企业名称转让在转让人债务承担方面有不完全相同的安排。
实际上,在营业转让与商号转让的关系问题上,国际上主要有两种模式:第一,绝对转让主义,即要求商号同营业一并转让。如德国《商法典》第23条规定:“商号不得与使用此商号的营业分离而让与”;日本《商法典》第15条也规定:“商人的商号,仅限于与营业一起或者废止营业时可以转让”。韩国《商法典》第25条有类似规定:“商号,只有在废止营业时,或和营业一并进行时方可转让”;意大利《民法典》第2565条规定,商业名称除非随着商业资产的转移并且经转让人同意而转让,否则无论何种企业,均禁止其商业名称转让。第二,相对转让主义,允许商号和营业分离而转让,商主体可以不转让营业而只转让商号,而且多处营业可以同时使用一个商号,商号转让后,转让人仍享有商号使用权和其他权利,受让人也取得商号使用权和其他权利,奉行这一立法原则的国家不多,主要是法国。[66]关于商号转让? 60 ?蒋大兴:营业转让的规制模型:直接规制与功能等值的上述立法主义,其实涉及到商号转让到底是“真正转让”还是“许可使用”。在德国’商号转让的法教义学结构还存在争议,作为思考模式,一般都认为商号转让是“债法上的许可合同”,它允许受让人享有使用商号的权利,而商号权本身仍由出让人保有,这与《民法典》意义上的“真正转让”不同。但也有学者认为,从当事人意图和有利的结果出发,最好也应将其解释为“真正转让”。[67]
因此,在以改造企业名称转让制度的方式引入营业转让制度时,需重点解决以下问题。
其一,需要明确企业名称转让是否将与营业一并转让。对此,立法只能采取“合并转让主义”——要求企业名称之转让必须与营业一并转让,而不能采取企业名称单独转让主义。否则,无法达成以企业名称转让替代营业转让之效果。为此,需要将《企业名称登记管理规定》中规定的“企业名称可以随企业或者企业的一部分一并转让”的规定,修改为“企业名称可以随企业营业或者营业的一部分一并转让”,以化解理解上的困难。由此,明确随企业名称一并转让的企业或者企业的一部分乃至企业之营业、不会再存在有关企业名称转让时,客户资源等营业财产是否移转的质疑。
其二,需解决“是否需设计转让人的竞业禁止义务”的问题。在企业名称转让情形,仅限制转让人继续使用已转让的企业名称,并不限制其继续从事类似营业,也未要求将客户资源等营业关系一并转移。显然,现有企业名称转让制度在对受让人营业利益的保护方面要弱于营业转让制度。因此,是否需要限制转让人在企业名称转让之后的竞业行为以及如何进行限制,仍颇值讨论。这个问题可能涉及企业名称转让后,如何看待出让人的法律地位。如果人们将其和著作权法的情况类似看待,则会接近这样的观点:出让人仍然保有一个不可转让的商号权中的剩余人身权利。这可能根据转让人是商事公司或者独资企业而有差异,尤其是独资企业中如果用个人姓名作为商号的,问题更加复杂,会出现出让人的姓名权与受让人的商号权之间的关系。例如,虽然受让人取得了对商号的物权性权利,但在极为特殊的情况下出让人可能享有禁止权这首先出现于受让人或其权利继受人频繁实施经济犯罪使“该名称蒙羞时”。[68]
其三,需面对“如何保护转让人之债权人”的问题。在日本,涉及商号授权使用及营业转让涉及商号使用时,都会面临债权人保护问题。日本《商法典》及《公司法法典》对此做了较多安排。例如,《商法典》第14条规定,商人授权他人使用,己的商号从事营业或者事业,第三人误以为是该商人的营业而与被授权人交易时,就该交易所生债务,该商人与该被授权人负连带清偿责任。日本《公司法》第二章“公司的商号”部分第9条也有类似规定,“允许他人使用自己的商号进行事业或者营业的公司,对误认为是该公司进行该事业而与该他人进行交易者,与该他人连带承担清偿因该交易发生的债务的责任广同时,日本《商法典》及《公司法法典》还对营业转让时,受让公司继续使用转让公司的商号的,该受让公司也应承担清偿因转让公司的事业所发生债务的责任做了规定。[69]在中国,工商部门规章及司法实践均不允许企业名称的许可/授权使用,[70]但在符合转让企业名称条件时,可以契约方式安排转让方与受让方的法律责任。然而在无契约安排时,需要对转让方之债务是否发生移转做出解释。从外观法理和避免误认的角度而言,日本等国的立法例值得参考。
但需要指出的是,用企业名称转让弓I入营业转让存在一个问题——难以涵括不使用商号的营业转让。此种营业转让只能用改造重大资产转让的方式予以填补。总之,营业转让与企业名称转让的关系需要协调,如果在立法中同时采纳此两种制度,可能构成“制度过剩”。在日本及韩国法上,似乎也存在商号转让及使用制度与营业转让制度同时并存而衍生的“制度浪费”现象,有关“商号法”的安排与“营业转让法”的安排未能很好地共生协调,制度功能叠床架屋的现象未能得到完全避免。
五、结论
“在外行人看来,没有什么比法律体系、概念体系更为清晰明了的了——通过它们,在文明社会里司法、调整关系和规范行为——它们可以并且应该转化为明确表述规范,制定成有章有节的向公众公布的法典”。[71]可是,在已经日渐习惯了制度移植的比较法研究中,我们需要有更多的理性——“单有良好心灵是不够的,根本的是要正确应用”[72]。因为,尽管全球的很多法律制度都在走向趋同,但不同国家的法律仍然保持着多面性和惯性——这意味着我们未必需要在商事法的全部方面都保持同样的“制度相貌”。就营业转让而言,并不是所有国家都采纳与日本法相同的概念和制度安排,但并不意味着这些国家没有类似的“功能等值的制度”。营业转让的主要功能在于,在实现营业的终极控制人转换的同时,维持原有营业的继续存在。就此而言,股权转让(产权转让、企业出售)、重大资产转让以及企业名称转让都在一定程度上扮演着营业转让的“功能替代者”角色——在某些方面、或多或少地实现着营业转让的功能。这也是为何中国没有采取直接、系统的营业转让规制策略,却未必会影响到实质性的营业转让运行的重要原因,即所谓“条条大路通罗马”,当然,不能忽略的是,营业转让及其功能等值物所衍发的“制度关系成本”仍有所差异。如果中国一定要从立法层面引人营业转让制度,可以采取直接规制的模式,也可采取改造其功能等值物的模式——透过改造重大资产转让或者企业名称转让制度的方式来实现此种功能。具体采取何种方式,取决于制度改造的成本,以及我们需要借助营业转让实现何种其他功能等值物不能实现的功能。因此,在比较法上,对某一制度的“功能等值物”之研究,也许比简单照搬该种制度的建议会更有意义。
注释:
[1] 参见朱慈蕴:“营业规制在商法中的地位”,《清华法学》2008年第4期,第7-24页;王文胜:“论营业转让的界定与规制”,《法学家》2012年第4期,第103-114页。
[2] [日]松波仁一郎:《日本商法论》,秦瑞轮、郑钊译,中国政法大学出版社2005年版,第42页。
[3] 例如,日本《商法典》第5条、第6条、第502条等所涉及的营业。
[4] 参见[日]莲井良宪、森淳二朗:《商法总则•商行为法》(第4版),法律文化社2006年版,第125页;转引自刘成杰译注:《日本最新商法典译注》,柳经纬审校,中国政法大学出版社2012年版,第6页。
[5] 参见同上,刘成杰译注书,第7页。
[6] [日]前田庸:《公司法入门》(第12版),王作全译,北京大学出版社2012年版,第584页。另可参见“最高裁判所1965年(昭和40年)9月22日判决”,载《最高裁判所民事判例集》19卷6号,第1600页,转引自[日]森田章:《公开公司法论》,黄晓林译,中国政法大学出版社2012年版,第291-292页。
[7] 参见[法]伊夫•居荣:《法国商法》(第1卷),罗结珍、赵海峰译,法律出版社2004年版,第706页。
[8] 法国学者认为,企业是一个经济概念,不是法律概念。所谓企业,指的是所有进行生产活动的组织,企业是一个比营业资产更加广泛的概念。企业并不仅仅从事商业活动,也有“民事企业”(从事民事活动的企业),企业似乎还囊括那些并不属于商业营业资产的成分,它还包括人们可以称之为“资本”与“劳动”的那一切。企业也许就是资本与薪金雇员各种“平行利益”的汇合场所,而不再是各种“分歧利益”的汇合场所。例如,贝诺瓦、尚波与N.卡塔拉:《企业》,政治知识丛书1983年版;波勒兹:“欧洲法中的企业”,《商法判例杂志》1987年12月专号;佛雷德勒:“关于企业的概念”,《罗布洛研究报告》,第97页,1984年;J.果主编:《企业,新的投人》,经济出版社1987年版;G.朗贝尔:《企业法律概念研究导论》,卡伊瑟尔,第二卷,第77页,埃克斯,1979年;G与A.里安一康:“企业理论”,《企业法十年》1978年,第599页;B.梅尔卡达勒:《企业的概念》,德苑佩研究,巴黎,1991年,第9页;J.帕伊卢索:“企业法对法律概念的新贡献”,《达罗斯判例汇编》1997年,第97页。以上转引自前注[7],[法]伊夫•居荣书,第705页。
[9] 王保树:《商法总论》,清华大学出版社2007年版,第185页;前注[1],王文胜文,第103-114页。
[10] 实际上,日本学术界对于营业转让是否涉及消极财产的转让,是存有争议的。例如,学者认为,公司的事业转让是一种组织化的有机整体的财产转让公司事业转让中受让方受让的仅仅是积极财产,比如所有权、债权等,而不是像公司合并、分立那样,概括地承继债权债务。所有权、债权债务等的转移需要根据不同的程序分别进行。参见前注[6],[日]森田章书,第292页。
[11] 参见前注[4],刘成杰译注书,第6页。
[12] 参见前注[7],[法]伊夫•居荣书,第706-707页。
[13] 参见澳门“商法典”笫105条;赵秉志总主编:《澳门商法典》,中国人民大学出版社1999年版,第42页。
[14] 例如,日本《商法典》第1条:“商人的营业、商行为以及其他商事活动,除法律法规有特别规定,均适用本法规定。”第15-18条也都涉及了“营业转让”的规定。
[15] 参见前注[6],[日]森田章书,第四1页。
[16] 参见前注[6],[日]前田庸书,第582-583页。
[17] 参见[日]田边光政:《商法总则.商行为法》(第3版),新世社2006年版,序言;前注[4],[日]莲井良宪、森淳二朗书,第40页。
[18] 参见王保树主编:《最新日本公司法》,于敏、杨东译,法律出版社2006年版,第63-64页。
[19] 参见前注[7],[法]伊夫•居荣书,第763页。
[20] 参见日本《商法典》第16条;日本《公司法法典》第21条。
[21] 参见前注[4],刘成杰译注书,第41页。
[22] 参见韩国《商法典》第23条、41条。
[23] 例如,澳门“商法典”第108条规定:"一、自转让日起最多五年内,商业企业转让人不得自行、透过第三人或为第三人经营另一能因所营事业、地点或其他情况而使被转移企业之顾客转移之企业……五、得订立比第一款所定限制更广之不竞业约定,但不得趄过该款所定之时间上限,且不得使转让人不能从事任何与企业相关或不相关之职业活动”。参见前注[13],赵秉志总主编书,第43页。
[24] 参见前注[6],[日]前田庸书,第584页。
[25] 参见前注[4],[日]莲井良宪、森淳二朗书,第127页;转引自前注[4],刘成杰译注书,第39页。
[26] 参见前注[7],[法]伊夫?居荣书,第763页。
[27] 同上,第763页。
[28] 参见法国最高法院商事庭,1976年5月24日判决,《民事简报》,IV,第175期,第149页;转引自同上,第763页。
[29] 参见法国最高法院商法庭,1985年4月23日判决,《达罗斯判例汇编》,《信息通报》第479页,塞拉述评;转引自前注[7],[法]伊夫•居荣书,第763页。
[30] 参见日本《商法典》第口条第1款;日本《公司法法典》第22条第1款。
[31] 参见日本《商法典》第17条第2款;日本《公司法法典》第22条第2款。
[32] 参见日本《商法典》第18条第1款;日本《公司法法典》第23条第1款。
[33] 参见日本《商法典》第17条第3款、第18条第2款;日本《公司法法典》第22条第3款、第23条第2款。
[34] 参见前注[6],[日]前田庸书,第583页。
[35] 参见澳门《商法典》第112条、113条;前注[13],赵秉志总主编书,第44-45页。
[36] 参见澳门《商法典》第111条;前注[13],赵秉志总主编书,第44页。
[37] 参见前注[7],[法]伊夫•居荣书,第762页。
[38] 参见日本《公司法法典》第467条第1款。
[39] 参见日本《公司法法典》第469条、第470条。
[40] 参见前注[13],赵秉志总主编书,第42页。
[41] 在德国,这里所谓“企业转让”,其实就类似于“营业转让”,这和本文中通常所说的企业转让主要是股权转让有些差别,是指商事企业中包括债务在内的一系列有关标的物(物、权利、机会、关系等)相关道德活动集合的转让。参见[德]C.W.卡纳里斯:《德国商法》,杨继译,法律出版社2006年版,第页。
[42] 同上,第228页。
[43] 同上,第229页。
[44] 同上,第230页。
[45] 该条全文为:有下列情形之一的,对股东会该项决议投反对票的股东可以请求公司按照合理的价格收购其股权:……(二)公司合并、分立、转让主要财产的;……。
[46] 此处30%的标准与日本《公司法法典》第467条中对“简易的事业转让”即不需要股东大会认可的情形的标准形成对比,根据日本公司法第467条第1款2项括弧的表述,对于事业重要部分的转让,如果通过该转让所转让资产的账簿价额,不超过作为该公司总资产额以法务省令规定的方法所计算额的1/5时,不需要雌大会的认可。
[47] 该条文相关内容为:证券交易活动中,涉及公司的经营、财务或者对该公司证券的市场价格有重大影响的尚未公开的信息,为内幕信息。下列信息皆属内幕信息:……(五)公司营业用主要财产的抵押、出售或者报废一次超过该资产的百分之三十;……
[48] 根据《企业国有资产法》第51条的规定,该法所称的国有资产转让,是指依法将国家对企业的出资所形成权益转移给其他单位或个人的行为;按照国家规定无偿划转国有资产的除外。结合第53条“转让部分国有资产导致国家对该伞业不再具有控股地位的”表述可见,《企业国有资产法》中所称的“资产”转让,实际上是指国家基于出资而对企业享有的股权或产权,其本质是股权/产权转让。而诸如第30条、第47条中关于企业“转让重大财产”的表述,则表明该重大财产系指国家出资企业的“财产”。可见,《企业国有资产法》中“资产”与“财产”的含义是不同的。
[49] 2005年7月7日国务院令第439号颁布,2005年9月1日起施行,根据2008年7月22日国务院令第528号《营业性演出管理条例》修改。
[50] 2009年8月28日文化部令第47号版本,2009年10月1日实施。
[51] 参见[日]奥岛康:《论点汇编——商法1》,法学书院1998年版,第30页;转引自前注[4],刘成杰译注书,第39页。
[52] 参见前注[6],[日]森田章书,第291-292页。
[53] 前注[41],[德]C.W•卡纳里斯书,第227页。
[54] 参见《公司法》(1993)第4条。
[55] 2004年10月25日上海市人民政府第36号令发布,2004年11月25日实施。
[56] 2010年1月27日北京市人民政麻第226号令发布。
[57] 2001年9月21日以深集体办(2001)27号发布,2001年9月21日实施(已失效)。
[58] 例如,《改制规定》第28条指出:“出售企业时,参照公司法的有关规定,出卖人公告通知了债权人。企业售出后,债权人就出卖人隐瞒或者遗漏的原企业债务起诉买受人的,如债权人在公告期内申报过该债权,买受人在承担民事责任后,可再行向出卖人追偿。如债权人在公告期内未申报过该债权,则买受人不承担民事责任。人民法院可告知债权人另行起诉出卖人。”
[59] 参见日本《公司法法典》第468条。
[60] 参见北京市第二中级人民法院(2009)二中民终字第11024号民事判决书。
[61] 参见“杜俊与张斌企业出售合同纠纷上诉案”,北京市第一中级人民法院(2009) —中民终字第17022号民事判决书。
[62] 例如,《公司法》第1条规定:“为了规范公司的组织和行为,保护公司、股东和债权人的合法权益,维护社会经济秩序,促进社会主义市场经济的发展,制定本法。”
[63] 参见刘小勇:“国外营业转让规制及其在我国的引人——日本及美国法对我国的启示”,《山东大学学报(哲学社会科学版)》M10年第2期,第110-117页。
[64] 参见日本《公司法法典》第一编第二章“公司的商号”、第四章“事业转让情形下的竞业禁止等”以及股份公司部分第七章“事业的转让等”。
[65] 参见韩国《商法典》第四章“商号”、第七章“营业的转让”。
[66] 参见任尔昕、张完连:“论营业转让与商号转让”,《甘肃社会科学》2007年第2期,第171-175页。
[67] 前注[41],[德]C.W•卡纳里斯书,第293页。
[68] 同上,第295-300页。
[69] 参见日本《商法典》第17条第1款;日本《公司法法典》第22条第1款。
[70] 国家工商行政管理局《关于对企业名称许可使用有关问题的答复》[工商企字(2002)第33号]即规定,“一、关于企业名称许可使用问题,鉴于《中华人民共和国民法通则》将企业名称权列在人身权范畴,我局认为,企业不得许可他人使用自己的企业名称,更不得许可他人使用第三方的企业名称或未经核准登记的企业名称。”司法实践中,北京市高级人民法院在《关于商标与使用企业名称冲突纠纷案件审理中若干问题的解答》(北京市高级人民法院审判委员会第二十七次会议2002年12月23日讨论通过)第7条中也指出,“企业名称是用于区别不同企业或者社会组织的标志,具有专用属性,其保护范围受行业和行政区划的限制,仅可由进行注册登记的企业专用。故企业名称专用权人不得许可他人使用自己的企业名称。……”
[71] [美]罗斯科•庞德:《法理学》(第三卷),廖德宇译,法律出版社2007年版,第514页。
[72] [法]罗狄•刘易斯:《笛卡尔和理性主义》,管震湖译,商务印书馆1997年版,第6页。